Разработка и интеграция имитационной модели процесса проветривания подземного горно-добывающего предприятия в сервис управления спросом на электроэнергию
- 1 — д-р техн. наук профессор Пермский национальный исследовательский политехнический университет ▪ Orcid
- 2 — канд. техн. наук заведующий центром Национальный исследовательский университет «Высшая школа экономики» – Пермь ▪ Orcid
Аннотация
Управление процессом проветривания подземных горно-добывающих предприятий (ПГДП), характеризующимся высокой инерционностью и множеством влияющих внешних факторов, по текущим показаниям с датчиков, которые расположены в горных выработках и на поверхности, с высоким уровнем точности регулировки подачи воздуха главной вентиляторной установкой (ГВУ) возможно только в условиях заранее предопределенной траектории управляющих воздействий. Такую задачу можно отнести к задачам аппроксимированного динамического программирования (ADP), что подразумевает синтез субоптимальной функции управления работой ГВУ в режиме предиктивного моделирования процесса воздухораспределения при известном пространстве возможных состояний и выборе наилучшей стратегии управления, обеспечивающей заданный критерий. Приведена имитационная модель подсистемы цифрового двойника процесса управления проветриванием на примере двух типов ПГДП (калийных рудников и нефтяных шахт), которую можно использовать для решения задач ADP. Для предиктивного моделирования воздухораспределения и определения значения критерия энергоэффективности работы ГВУ, потребляющей до половины всей электроэнергии ПГДП, цифровой двойник подключается к внешним данным, с учетом которых оценивается энергопотребление при сохранении подачи требуемого объема подаваемого воздуха. Подобный способ управления позволит не только безопасно и энергоэффективно управлять процессом проветривания, но и участвовать в планировании и реализации мероприятий ценозависимого управления спросом на электроэнергию.
Финансирование
Исследования выполнены при поддержке Министерства науки и высшего образования Российской Федерации (проект № FSNM-2024-0005).
Введение
Горно-добывающая промышленность входит в число наиболее энергоемких производств в России [1, 2] и за рубежом [3, 4], а доля энергетической составляющей в себестоимости готовой продукции достигает 37-40 % [5], что пагубно сказывается на экономике с учетом устойчивой тенденции роста цен на энергоресурсы.
Однако зачастую способы и устройства, разработанные для снижения потребления электроэнергии, не позволяют одновременно эффективно и безопасно управлять работой подземных горно-добывающих предприятий (ПГДП) [6, 7], поэтому требуется развитие энергетической политики компании. Помимо сложности внедрения программ по энергосбережению, на опасных производственных объектах существует проблема сопоставления режимов генерации и потребления [8, 9], поскольку большинство электростанций в промышленных районах производят электроэнергию непрерывно в течение суток, в то время как энергопотребление носит ярко выраженный циклический характер, привязанный к 24-часовому интервалу времени, т.е. существует высокий и низкий спрос на электроэнергию в течение суток [10, 11]. Одним из решений второй проблемы является ценозависимое управление спросом на электроэнергию (Demand Response – DR) – изменение потребления электроэнергии конечными потребителями относительно их нормального профиля в ответ на изменение цен на электроэнергию во времени или за стимулирующие выплаты, предусмотренные в случае снижения энергопотребления в пиковые часы спроса на электроэнергию.
Фактическое состояние энергосетей промышленных регионов наряду с режимами работы энергопотребителей, погодными условиями и другими факторами во многом предопределяют несбалансированные значения показателей выработки и расхода электрической энергии. За счет одновременного включения различных единиц оборудования в течение суток происходит формирование одномоментного спроса на энергию, который приводит к резкому росту нагрузки сетей и, как следствие, снижению уровня надежности. Практика развертывания и содержания резервных мощностей сети способна устранить проблемы высокого спроса, в том числе в энергодефицитных районах, однако при этом наблюдается значительный рост капитальных затрат и себестоимости услуги передачи электроэнергии.
Сложность балансировки нагрузки, в том числе для перегруженных подстанций, не определенные заранее объемы потребления, невозможность локального накопления электроэнергии в промышленных масштабах, необходимость более точного прогнозирования (предиктивной аналитики) и динамического распределения электроэнергии в часы максимальных нагрузок (превентивной аналитики), а также экономически выгодная интерпретация условий современного энергорынка формируют запрос на управление спросом на электроэнергию в мире [12, 13] и России [14-16]. Для снижения финансовых затрат при добыче полезных ископаемых подземным способом необходимо разработать механизмы, позволяющие не просто снижать потребление электроэнергии без ущерба для безопасности производства, но и делать это в заданное время с целью участия предприятия в DR.
Учитывая, что основные затраты электроэнергии, потребляемой на ПГДП, связаны с проветриванием (до половины [17-19], а по некоторым источникам до 70 % [20]), поиск решений в области DR и энергосбережения было принято осуществлять в этой области. Несомненным условием при этом являлось обеспечение безопасности, так как на нее напрямую влияет жизненно важный процесс проветривания.
Несмотря на различия предприятий по типу добываемого сырья и способу его добычи, в зависимости от глубины залегания полезного ископаемого, способа проветривания, количества шахтных стволов и т.д. для них можно составить общий план действий для управления процессами с учетом наиболее значимых факторов. В настоящей работе рассмотрены два типа ПГДП – калийные рудники (на примере рудников Верхнекамского месторождения калийно-магниевых солей – ВКМКС) и нефтяные шахты (Ярегское месторождение).
Построение имитационной подсистемы цифрового двойника процесса управления проветриванием
В последние годы во всех сферах деятельности человека, в том числе и в горно-добывающей промышленности, все чаще применяются цифровые технологии. В горной промышленности примером является создание цифровых двойников (DigitalTwin – DT), т.е. виртуальных копий физических систем, позволяющих отслеживать, моделировать и управлять поведением имитируемой системы в реальном времени. Такое решение позволяет горно-добывающим компаниям оптимизировать производительность своего оборудования и сократить время простоев [21-23]. Ожидается, что использование цифровых двойников в Индустрии 4.0 и Интернете вещей (IoT) будет расти в ближайшие годы, поскольку все больше компаний внедряют эту технологию [24].
Внедрение цифрового двойника требует высокого уровня интеграции данных и информации из разных источников и систем. Цифровой двойник обычно создается путем интеграции различных технологий, включая датчики, средства анализа данных и инструменты моделирования. В контексте киберфизических систем (CPS) цифровой двойник включает несколько подсистем, одной из основных выступает имитационная подсистема, которая используется для моделирования поведения физической системы и ее взаимодействия с окружающей средой [25]. Для разработки имитационной подсистемы цифрового двойника необходима структура, учитывающая физические и киберкомпоненты системы, а также взаимодействие между этими компонентами. Эта структура может включать совместное моделирование, при котором цифровой двойник и физическая система моделируются вместе, а также циклическое тестирование аппаратного обеспечения, при котором цифровой двойник интегрируется с физическим оборудованием для моделирования реальных сценариев.
Процесс проветривания, который является самым энергозатратным, на калийных рудниках и нефтяных шахтах осуществляется при помощи главной вентиляторной установки (ГВУ). Необоснованно изменять энергопотребление, а значит и режим работы ГВУ, запрещено, так как она снабжает ПГДП воздухом, необходимым для жизнедеятельности горнорабочих и безопасности ведения горных работ. Изменение режимов работы ГВУ должно проводиться по письменному распоряжению технического руководителя ПГДП. Поэтому для использования этого ресурса с целью снижения энергопотребления и участия в DR требуется аргументировать действия при выдаче рекомендаций.
В работе [6] установлено, что наиболее значимым фактором, влияющим на работу ГВУ, является общерудничная естественная тяга – явление, возникающее вследствие разности плотностей воздуха в сообщающихся шахтных стволах [26, 27]. Основным параметром, влияющим на величину естественной тяги, является температура наружного, а также подаваемого и исходящего по шахтным стволам воздуха [28]. Общерудничная естественная тяга может быть отрицательной, т.е. препятствующей проветриванию, и положительной, способствующей подаче воздуха, а следовательно, работе ГВУ [29, 30]. Исходя из этого, получается, что при действии положительной естественной тяги появляется возможность снизить производительность ГВУ при обеспечении подачи в шахтные стволы требуемого объема воздуха [6, 31].
Ранее были выведены математические зависимости, по которым с заданной доверительной вероятностью определяется величина и направление общерудничной естественной тяги в зависимости от параметров наружного воздуха, а также подаваемого и исходящего по шахтным стволам [32]. Зная технические характеристики ПГДП, параметры ГВУ и параметры наружного воздуха в период регулирования процесса проветривания, можно заранее определить величину и направление общерудничной естественной тяги и спрогнозировать требуемый режим работы ГВУ. В этом случае изменение режима работы ГВУ осуществляется при изменении параметров наружного воздуха, а не по показаниям датчиков расхода воздуха. Процесс проветривания является инерционным и после изменения производительности ГВУ воздухораспределение между шахтными стволами происходит только спустя определенный промежуток времени, который для рассматриваемых калийных рудников и нефтяных шахт составляет до 6-7 мин. Поэтому управление проветриванием только по показаниям с датчиков, без учета инерционности процесса, невозможно.
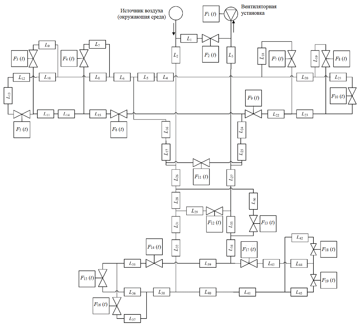
Для прогнозирования воздухораспределения между шахтными стволами и выбора требуемого режима работы ГВУ в реальном времени на основании предоставленной упрощенной схемы проветривания (рис.1) в программе OpenModelica была построена имитационная подсистема цифрового двойника (упрощенная модель) процесса управления проветриванием на примере рудника БКПРУ-4 (ПАО «Уралкалий») (рис.2).
Представленная графическая схема процесса управления проветриванием имитационной подсистемы цифрового двойника в OpenModelica включает компоненты, описанные в таблице. Каждый элемент представляет собой программный объект библиотеки Fluid, которая содержит компоненты для моделирования потоков воздуха, жидкости и пара. Каждый программный объект реализует заданное физическое поведение и имеет интерфейсы для связи с другими объектами для получения и передачи вычисленного значения. Объекты описываются соответствующими дифференциальными уравнениями, они соединены друг с другом, образуя систему из 8170 уравнений, решаемых средой OpenModelica в процессе имитации процесса проветривания.
В таблице приведены сведения об элементе Pipe программного класса Modelica.Fluid.Pipes. DynamicPipe, который интерпретирован как горная выработка. Параметры этого компонента соотносятся с примером схемы рудника БКПРУ-4 следующим образом: если заданы параметры высот начальной и конечной точек, то выработка интерпретируется как горизонтальная при одинаковых значениях, вертикальная – при различии значений на величину длины участка, и наклонная – в иных случаях. Сечение горной выработки принимается за круглое, но берется эквивалентный диаметр, посчитанный по методике [33].
Рис.1. Упрощенная схема проветривания рудника БКПРУ-4
ТШ – транспортный штрек; ВШ – вентиляционный штрек; СЗП – северо-западная панель; СВП – северо-восточная панель; ЮВП – юго-восточная панель; ЮЗП – юго-западная панель
Рис.2. Модель управления проветриванием имитационной подсистемы цифрового двойника
Техническое описание компонентов имитационной подсистемы цифрового двойника
|
Тип блока |
Обозначение |
Описание |
|
|
На рис.2 |
В программе OpenModelica |
||
|
FixedBoundary (заданное граничное значение) |
|
|
Источник воздуха с заданными температурой, давлением, плотностью, удельной энтальпией, а также составом газов в виде примесей, описываемых массовыми долями |
|
Pipe (труба) |
|
|
Прямой участок горной выработки с заданной протяженностью, площадью поперечного сечения, неровностью стенок, а также высотами начальной и конечной точек относительно установленного для всего рудника единого горизонтального уровня |
|
MassFlowSource_T (источник массового расхода воздуха) |
|
|
Вентилятор ГВУ, имитирующий подачу воздуха с заданным в единицу времени массовым расходом, заданных температуры и состава примесей |
|
ValveLinear (задвижка с линейным законом управления) |
|
|
Заслонки, имитирующие различного рода изолирующие устройства, такие как перемычки и вентиляционные двери, с заданным номинальным массовым расходом воздуха при полном открытии и перепадом давления при полном открытии |
|
Step (ступенчатая функция управления) |
|
|
Элемент управления заслонками с заданным уровнем сигнала и его смещением tпо времени относительно начала имитации проветривания |
В ходе проведения исследования было подтверждено соответствие результатов работы имитационной подсистемы цифрового двойника полученным ранее экспериментальным расчетам [31].
Для автоматической «подгрузки» данных о параметрах наружного воздуха была разработана программа для реализации подключения к имитационной подсистеме цифрового двойника через его цифровой интерфейс [34]. Разработаны примеры подключений сервиса погоды, блока чтения и передачи данных из файлов .csv, блока чтения и записи данных в базу данных временных рядов. Программа запускается пользователем через консоль и считывает данные о внешней температуре воздуха с сервиса погоды, данные о температуре в нескольких точках горных выработок из файлов, заполняет пропуски в данных, преобразует форматы и экспортирует результат в таблицу измерений базы данных. В этом случае появляется возможность прогнозирования величины общерудничной естественной тяги в зависимости от гидрометеорологического прогноза.
Построенная имитационная подсистема цифрового двойника процесса управления проветриванием позволяет на основе прогнозных значений параметров наружного воздуха по математическим зависимостям с высокой точностью определить величину общерудничной естественной тяги, которая в этом случае будет действовать между шахтными стволами. Это позволит выбрать требуемый режим работы ГВУ с учетом инерционности процесса проветривания, при котором в шахтные воздухоподающие стволы будет поступать воздух в требуемом объеме. Также при действии отрицательной общерудничной естественной тяги не будет необоснованного завышения производительности ГВУ, а только компенсация ее действия на процесс проветривания. При действии положительной общерудничной естественной тяги возможно снижение производительности, а следовательно, энергопотребления ГВУ.
Вторым типом рассматриваемых в работе ПГДП являются нефтяные шахты, в которых воздух подается всасывающим способом проветривания (аналогично схеме проветривания калийных рудников) – по двум воздухоподающим стволам за счет разрежения, создаваемого ГВУ, расположенной на вентиляционном стволе. Однако в настоящее время рекомендуется секционная схема проветривания [35, 36], в которой помимо подачи воздуха в нефтешахту по шахтным стволам осуществляется подача его отдельно в каждый уклонный блок (добычной участок) через воздухоподающую и вентиляционную скважины. По воздухоподающей скважине наружный воздух поступает в уклон (воздухоподающая выработка), омывает буровую галерею, в которой ведется добыча нефти, и удаляется по вентиляционной скважине, пробуренной в ходке (воздуховыдающая скважина), на поверхность. При такой схеме проветривания естественная тяга будет действовать не только между шахтными стволами, но и между скважинами уклонных блоков. Управление процессом проветривания при этом становится еще более сложным, так как дополнительно необходимо учитывать влияние на работу ГВУ действия естественной тяги, возникающей между каждой парой скважин уклонных блоков.
Учет в цифровом двойнике воздухораспределения между подземными горными выработками
Имитационная подсистема позволяет определить воздухораспределение между шахтными стволами и выбрать режим работы ГВУ, при котором в ПГДП будет поступать требуемый объем воздуха. Однако следует учитывать, что из-за постоянного роста объема добываемого полезного ископаемого, увеличения количества отработанных добычных участков и расстояния до них от воздухоподающих стволов усложняется процесс снабжения всех рабочих зон свежим воздухом и, следовательно, отсутствует гарантия того, что воздух не будет распределяться по горным выработкам, в результате чего в добычных участках будет ощущаться его нехватка. В этом случае в цифровом двойнике необходимо учитывать процессы воздухораспределения между подземными горными выработками.
Рис.3. Проветривание уклонного блока нефтяной шахты с использованием теплоизоляционной перегородки: 1 – уклон; 2 – нерабочая часть буровой галереи; 3 – рабочая часть буровой галереи; 4 – буровая галерея; 5 – вентиляционная скважина; 6 – ходок
Рис.4. Пример добавления нового источника газовоздушной смеси с избыточным содержанием метана в OpenModelica
Поскольку калийные рудники обладают малым аэродинамическим сопротивлением [37], на устойчивость проветривания будут оказывать влияние даже незначительные перепады температуры, вызываемые нагретыми участками конвейерной ленты или других источников тепла [33]. Кроме того, в работе [38] установлено, что при выделении в отработанных и отрабатываемых камерах добычных участков легких газов (в основном метана) между горными выработками возникает дополнительная естественная тяга, вызванная разным удельным весом газовоздушных смесей. В связи с этим в цифровой двойник необходимо внести дополнительные корректировки, учитывающие это влияние.
В нефтяных шахтах воздухораспределение между горными выработками – еще более сложный процесс, так как в добычных участках присутствуют источники тепла. Их наличие обусловлено уникальностью способа нефтедобычи высоковязкой нефти – термошахтный [39, 40]. При использовании этого способа в нефтяной пласт закачивается пар, в результате чего снижается вязкость нефти и повышается ее текучесть. При этом в уклонном блоке до высоких значений возрастает температура воздуха – в буровой галерее (место закачки пара в пласт) и исходящих горных выработках. Решения, направленные на снижение температуры воздуха в уклонном блоке и исходящих горных выработках, не оказывают существенного эффекта.
Способ, при котором можно достичь снижения температуры воздуха в горных выработках нефтяных шахт при обеспечении условий ресурсо- и энергосбережения описан в работе [41]. В уклонном блоке устанавливается теплоизоляционная перегородка перед разогретым нефтяным пластом (рис.3), в результате этого подаваемый через уклон воздух разделяется на два потока – один поток проходит между теплоизоляционной перегородкой и нефтяным пластом (нерабочая часть буровой галереи), а второй попадает в буровую галерею с другой стороны перегородки (рабочая часть буровой галереи). В нерабочей части буровой галереи воздух нагревается и далее по вентиляционной скважине удаляется на поверхность. При этом участок нерабочей части буровой галереи ограничен теплоизоляционной перегородкой до основания вентиляционной скважины. В рабочую часть буровой галереи попадает воздух, температура которого соответствует требуемым санитарным нормам, т.е. в уклонных блоках и нефтешахте в целом возможно обеспечение комфортных условий труда.
Однако наличие вентиляционных скважин, исходящих из уклонных блоков, по которым выходит воздух разного объема и с различной температурой, делает процесс проветривания менее устойчивым и значительно усложняет управление.
При моделировании процесса проветривания калийных рудников и нефтяных шахт необходимо учитывать выделение вредных и опасных газов в горных выработках. Например, для учета метана в состав имитационной подсистемы цифрового двойника на одном из уровней горных выработок устанавливается дополнительный источник FixedBoundary с заданным составом воздушной смеси, описывающей высокое содержание метана, который соединяется с одной из транспортных выработок (рис.4).
Общерудничная естественная тяга может быть введена в состав имитационной подсистемы на уровне алгоритма управления задвижками на вентиляционной стволе (для нефтяных шахт – дополнительно на вентиляционных скважинах), а также смежных с ним ответвлениях. Для имитации действия общерудничной естественной тяги в положительном направлении, т.е. когда она способствует проветриванию, должны быть заданы соответствующие временные задержки и уровень увеличения расхода воздуха на устройстве управления Step для ГВУ (см. таблицу). Для имитации действия общерудничной естественной тяги в отрицательном направлении, т.е. препятствии проветривания, соответствующий уровень расхода воздуха на устройстве управления Step для ГВУ должен быть уменьшен. Для имитации изменения направления воздуха между шахтными стволами должны быть настроены и временные задержки срабатывания заслонки (рис.5).
При использовании модели задаются следующие параметры:
- температура и атмосферное давление наружного воздуха, поступающего в шахтные стволы;
- расположение и/или уровень наклона горных выработок, их площадь сечения и протяженность;
- состояние изолирующих устройств, в том числе для имитации работы горных машин;
- производительность ГВУ, в том числе для имитации разгрузок во время событий управления спросом.
Система управления спросом на электроэнергию, потребляемую подземным горно-добывающим предприятием
Потоки энергии и сопутствующих им данных между объектами автоматизации могут быть эффективно использованы для регулировки работы оборудования и снижения нагрузки в периоды повышенного спроса [13], однако стратегии управления спросом могут значительно отличаться друг от друга [42].Существуют многочисленные публикации отечественных ученых [43-46], в которых описаны теоретические основы функционирования подобных сервисов и систем, в том числе опирающиеся на регламенты Постановления Правительства Российской Федерации от 20.03.2019 № 287. Известно, что в управлении спросом могут принимать участие нагрузки самых различных электропотребителей, включая промышленное оборудование горных предприятий, которое может быть объединено в более крупные единицы с диспетчерским управлением. В связи с большим разнообразием текущих и потенциально подключаемых единиц индустриального оборудования и множеством влияющих на их работу факторов уход от потребления энергии в часы высокого спроса в агрегированных группах требует поддержки операторов на пультах управления в части более высокого качества планирования, что может быть обеспечено за счет разработки и внедрения цифровых двойников.
Управление спросом на электроэнергию при проветривании включает следующие задачи:
- Планирование энергопотребления на сутки вперед, т.е. планирование задания для системы управления ГВУ. Необходимо на сутки вперед рассчитать требуемый объем электроэнергии по часам. Отклонение от плана ведет к штрафным экономическим санкциям. Определение энергопотребления главным образом зависит от производительности ГВУ, т.е. непосредственно связано с объемным расходом воздуха, подаваемым в ПГДП. Решение данной задачи с использованием методов прогнозирования энергопотребления позволяет учесть статистику наблюдений, выявить паттерны и влияющие на систему факторы, определить действительно близкий к реальному плановый профиль энергопотребления ГВУ, а также спланировать ведение работ по разгрузке с учетом тарифной сетки электроэнергии и возможных интервалов времени с учетом действия общерудничной естественной тяги, действующей между выработками ПГДП.
- Реализация заявленного плана энергопотребления в течение суток. В режиме реального времени необходимо отслеживать соответствие энергопотребления заявленному плану и компенсировать возникающее отклонение. Отклонения от плана энергопотребления могут возникнуть в случае несоответствия прогнозируемых значений возмущающих воздействий на систему при планировании. Например, существенная погрешность прогноза погоды и, как следствие, изменение значения общерудничной естественной тяги или помехи, вносимые перемещением людей, транспорта, оборудования внутри ПГДП, что приводит к изменению воздухораспределения между горными выработками. Решение данной задачи с использованием имитационной подсистемы цифрового двойника позволяет в режиме моделирования осуществлять поиск оптимальной траектории управления ГВУ для минимизации отклонения от заявленного плана энергопотребления.
Рис.5. Пример управления заслонками на вентиляционном стволе (и вентиляционной скважине) для имитации действия общерудничной естественной тяги в OpenModelica
Задача оптимального управления представляется как функционал вида:
где D – множество допустимых управлений; Х – множество допустимых состояний; g(x) – ограничения; J(x, u) – критерий управления; x(t) – вектор состояния; u(t) – вектор управления динамической системой.
Ограничения вида gk(x) ≥ 0, k = 1...Nвключают требования по обеспечению необходимого объемного расхода воздуха для каждого участка выработок и требования к уровню концентрации вредных газов. Данную задачу можно решать методом линейного программирования, в результате чего определяются временные интервалы разгрузки и ее величина.
Результаты расчетов, программы прогнозирования энергопотребления на сутки вперед и имитационная подсистема цифрового двойника проветривания в среде OpenModelica были совместно интегрированы с платформой Интернета вещей InfluxData на базе технологического стека TICK. Вместо встроенного блока визуализации был использован внешний сервис Grafana, позволяющий наглядно отображать значения энергопотребления в виде временных рядов. В рамках интеграции были реализованы типовые экранные формы для специалистов по управлению спросом на ПГДП, в том числе пример панели оператора для планирования разгрузок и контроля выполнения плана, включая вывод графиков, гистограмм и средних значений (рис.6).
На панели оператора представлен виджет с графиком базовой нагрузки (ГБН), т.е. рассчитанным планом потребления электроэнергии на сутки вперед по методике Системного оператора по расчету ГБН (рис.6, а). Согласно плану мероприятий и метеоусловиям, в программе OpenModelica оценивается воздухораспределение с учетом действия общерудничной естественной тяги и определяется допустимая величина снижения для заданного времени разгрузки. Программа на основе реализованных моделей рассчитывает стоимость электроэнергии на месяц вперед для двух состояний профиля, а именно профиля без изменений мощности («как есть» согласно ГБН), а также после изменения («как будет» согласно ГБН – рассчитанную в цифровом двойнике допустимую мощность), включая гистограмму и средние значения.
Рис.6. Панель оператора для поддержки процесса управления спросом на электроэнергию при проветривании ПГДП на основе имитационной подсистемы цифрового двойника: а – ГБН; б – разница между ГБН и фактическими значениями
GBN / ГБН (оранжевый); GBN_DR / ГБН _ДР (синий) – с отмеченным планом по снижению; Fact / Факт (зеленый) – потребление электроэнергии без мероприятий управления спросом; Fact_DR / Факт_ДР (желтый) – потребление электроэнергии с учетом мероприятий управления спросом
В ходе тестирования были выбраны даты событий управления спросом случайным образом согласно принятым правилам. После чего были проведены необходимые расчеты и получены планы по разгрузкам согласно допустимым значениям для каждого конкретного случая. На рис.6, б также обозначена разница между ГБН или фактическими значениями, а также ГБН или фактическими значениями с разгрузкой соответственно, включая гистограмму и средние значения. Так, например, было проведено моделирование разгрузки на 19.01.2022 c 06:00 до 10:00, в том числе расчеты базовой нагрузки ГБН и снижения мощности в заданном интервале на основе параметров модели в OpenModelica при условии действия естественной тяги. Представленные результаты показывают, что в указанный четырехчасовой период объем снижения мощности, который может быть заблаговременно заявлен и затем гарантированно реализован, составляет 171 кВт, при этом в некоторые часы потенциал снижения может быть значительно выше, например 222 кВт.
Продемонстрированы результаты интеграции и тестирования имитационной модели в составе платформы управления энергопотреблением InfluxData с использованием внешних метеоданных, позволяющих оценить возможность снижения нагрузки на ГВУ за счет действия естественной тяги. Совмещение моментов времени, когда действует тяга, с событиями управления спросом и контролируемым снижением нагрузки на ГВУ позволяет поддерживать необходимый уровень распределения воздуха, как в случае шахты, так и для рудника в условиях идеально точного прогноза погоды. Результаты моделирования допустимых разгрузок показали широкий диапазон возможностей для снижения мощностей от 51 до 224 кВт при номинальной мощности вентиляторной установки 2 МВт (~ 11 % от мощности ГВУ).
Заключение
Описанные решения позволяют использовать естественные природные процессы для снижения расхода электроэнергии на самый энергозатратный процесс – проветривание ПГДП. При этом воздухораспределение, режим работы ГВУ и, следовательно, энергопотребление можно определить заранее по данным гидрометеорологического прогноза.
В настоящее время, согласно [47], успешность (оправдываемость) гидрометеорологических прогнозов и предупреждений об атмосферных явлениях достигает 85-90 %. Следовательно, получив данные метеорологических условий, можно заблаговременно рассчитать значение общерудничной естественной тяги и выбрать режим работы ГВУ, при котором будет обеспечиваться требуемый режим проветривания.
В этом случае появляется возможность не только снижения потребления электроэнергии на работу ГВУ, но и участия в планировании и реализации мероприятий ценозависимого управления спросом на электроэнергию. В случае снижения энергопотребления в заданное время ПГДП получит финансовую компенсацию, снизив тем самым себестоимость добычи полезных ископаемых.
Учитывая, что сезонное и суточное изменение параметров наружного воздуха носит стохастический характер, при разработке системы управления спросом на электроэнергию необходимо принимать во внимание условия, при которых снижение потребления электроэнергии будет возможно, если климатические изменения не позволят управлять процессом проветривания.
Также в цифровой двойник могут быть экспортированы другие данные:
- суточные тарифы на электроэнергию – возможно большее потребление электроэнергии при меньшей цене за нее;
- плановые остановки оборудования, осмотры и ремонты – возможно проведение этих мероприятий в часы пиковых нагрузок.
Предложенная модель сервиса управления спросом на электроэнергию с использованием имитационной подсистемы цифрового двойника представляет собой важное технологическое решение, которое может быть адаптировано для решения альтернативных задач в других отраслях. В частности, технология может использоваться для реализации алгоритмов управления энергопотреблением с прогнозирующими моделями Model Predictive Control (MPC) – одним из современных методов теории управления, использующимся в основном в управлении производственными процессами, например в химической промышленности и в нефтепереработке [48]. Применение сервиса в этом случае позволяет более эффективно выстроить стратегии энергоменеджмента технологических процессов и производств, реализуя концепцию интеллектуального электроэнергетического комплекса с активно-адаптивной сетью (MicroGrid), что особенно актуально для территориально распределенных индустриальных площадок и производств на основе киберфизических архитектур [49, 50].
Ключевой особенностью реализации имитационного моделирования процесса проветривания является объектно-ориентированный подход, позволяющий сформировать модельные сценарии для смежных областей знаний, например выработать последовательности команд управления для минимизации экологического воздействия на окружающую среду, выработать стратегию управления с учетом требований безопасности персонала и др. Перспективным направлением исследований является введение в контур управления энергопотреблением элементов специализированного интеллекта (NarrowAI), который совместно с предложенной моделью позволит построить гибридные формы искусственного интеллекта (HybridAI), использующего сильные стороны машинного обучения совместно с результатами расчетов по точным математическим моделям [51].
Сформированные в исследовании решения могут использоваться для генерации различных режимных ситуаций в части энергопотребления для получения наборов данных (датасетов), с помощью которых можно тренировать более сложные модели глубокого обучения для виртуальных энергоменеджеров, а также, например, верифицировать результаты работы генеративного интеллекта (GenAI), что в совокупности может использоваться для поддержки принятия решений по повышению энергоэффективности [52].
Литература
- Nevskaya M.A., Raikhlin S.M., Chanysheva A.F. Assessment of Energy Efficiency Projects at Russian Mining Enterprises within the Framework of Sustainable Development // Sustainability. 2024. Vol. 16. Iss. 17. № 7478. DOI: 10.3390/su16177478
- Dmitrieva D., Solovyova V. Russian Arctic Mineral Resources Sustainable Development in the Context of Energy Transition, ESG Agenda and Geopolitical Tensions // Energies. 2023. Vol. 16. Iss. 13. № 5145. DOI: 10.3390/en16135145
- Aramendia E., Brockway P.E., Taylor P.G., Norman J. Global energy consumption of the mineral mining industry: Exploring the historical perspective and future pathways to 2060 // Global Environmental Change. 2023. Vol. 83. № 102745. DOI: 10.1016/j.gloenvcha.2023.102745
- Liu Xiaomeng, Meng Xiangrui. Evaluation and empirical research on the energy efficiency of 20 mining cities in Eastern and Central China // International Journal of Mining Science and Technology. 2018. Vol. 28. Iss. 3. P. 525-531. DOI: 10.1016/j.ijmst.2018.01.002
- Князькин Е.А. Обоснование параметров энергоэффективных схем водоотлива подземного рудника с использованием энергии гидропотоков: Автореф. дис. … канд. техн. наук. М.: Институт проблем комплексного освоения недр им. академика Н.В.Мельникова, 2021. 18 с.
- Nikolaev A.V., Lyalkina G.B., Kychkin A.V., Vöth S. Season-oriented mine ventilation modes analysis // Eurasian Mining. 2021. Vol. 36. № 2. P. 81-85. DOI: 10.17580/em.2021.02.17
- Жариков И.Ф. Энергоэффективность и энергосберегающие технологии при добыче угля открытым способом // Тенденции развития науки и образования. 2018. № 42-5. С. 38-41.
- Göransson L. Balancing Electricity Supply and Demand in a Carbon-Neutral Northern Europe // Energies. 2023. Vol. 16. Iss. 8. № 3548. DOI: 10.3390/en16083548
- Kiviluoma J., Rinne E., Helistö N. Comparison of flexibility options to improve the value of variable power generation // International Journal of Sustainable Energy. 2018. Vol. 37. Iss. 8. P. 761-781. DOI: 10.1080/14786451.2017.1357554
- Torriti J. Household electricity demand, the intrinsic flexibility index and UK wholesale electricity market prices // Environmental Economics and Policy Studies. 2022. Vol. 24. Iss. 1. P. 7-27. DOI: 10.1007/s10018-020-00296-1
- Sperber E., Frey U., Bertsch V. Reduced-order models for assessing demand response with heat pumps – Insights from the German energy system // Energy and Buildings. 2020. Vol. 223. № 110144. DOI: 10.1016/j.enbuild.2020.110144
- Eid C., Codani P., Perez Y. et al. Managing electric flexibility from Distributed Energy Resources: A review of incentives for market design // Renewable and Sustainable Energy Reviews. 2016. Vol. 64. P. 237-247. DOI: 10.1016/j.rser.2016.06.008
- Ugurlu U., Tas O., Kaya A., Oksuz I. The Financial Effect of the Electricity Price Forecasts’ Inaccuracy on a Hydro-Based Generation Company // Energies. 2018. Vol. 11. Iss. 8. № 2093. DOI: 10.3390/en11082093
- Дзюба А.П., Соловьева И.А. Перспективы управления спросом на энергоресурсы в регионах России // Экономика региона. 2021. Т. 17. Вып. 2. С. 502-519. DOI: 10.17059/ekon.reg.2021-2-11
- Afanasyev D.O., Fedorova E.A. On the impact of outlier filtering on the electricity price forecasting accuracy // Applied Energy. 2019. Vol. 236. P. 196-210. DOI: 10.1016/j.apenergy.2018.11.076
- Жуковский Ю.Л., Сусликов П.К. Оценка потенциального эффекта применения технологии управления спросом на горных предприятиях // Устойчивое развитие горных территорий. 2024. Т. 16. № 3 (61). С. 895-908. DOI: 10.21177/1998-4502-2024-16-3-895-908
- Sibo Nan, Ming Zhou, Gengyin Li. Optimal residential community demand response scheduling in smart grid // Applied Energy. 2018. Vol. 210. P. 1280-1289. DOI: 10.1016/j.apenergy.2017.06.066
- De Souza E. Improving the energy efficiency of mine fan assemblages // Applied Thermal Engineering. 2015. Vol. 90. P. 1092-1097. DOI: 10.1016/j.applthermaleng.2015.04.048
- Wallace K., Prosser B., Stinnette J.D. The practice of mine ventilation engineering // International Journal of Mining Science and Technology. 2015. Vol. 25. Iss. 2. P. 165-169. DOI: 10.1016/j.ijmst.2015.02.001
- de Vilhena Costa L., Margarida da Silva J. Cost-saving electrical energy consumption in underground ventilation by the use of ventilation on demand // Mining Technology. 2020. Vol. 129. Iss. 1. P. 1-8. DOI: 10.1080/25726668.2019.1651581
- Ting Yu Lin, Zhengxuan Jia, Chen Yang et al. Evolutionary digital twin: A new approach for intelligent industrial product development // Advanced Engineering Informatics. 2021. Vol. 47. № 101209. DOI: 10.1016/j.aei.2020.101209
- Aheleroff S., Xu X., Zhong R.Y., Lu Y. Digital Twin as a Service (DTaaS) in Industry 4.0: An Architecture Reference Model // Advanced Engineering Informatics. 2021. Vol. 47. № 101225. DOI: 10.1016/j.aei.2020.101225
- Steindl G., Stagl M., Kasper L. et al. Generic Digital Twin Architecture for Industrial Energy Systems // Applied Sciences. 2020. Vol. 10. Iss. 24. № 8903. DOI: 10.3390/app10248903
- Lo C.K., Chen C.H., Zhong R.Y. A review of digital twin in product design and development // Advanced Engineering Informatics. 2021. Vol. 48. № 101297. DOI: 10.1016/j.aei.2021.101297
- Saad A., Faddel S., Mohammed O. IoT-Based Digital Twin for Energy Cyber-Physical Systems: Design and Implementation // Energies. 2020. Vol. 13. Iss. 18. № 4762. DOI: 10.3390/en13184762
- Jianwei Cheng, Yan Wu, Xu H. et al. Comprehensive and Integrated Mine Ventilation Consultation Model – CIMVCM // Tunnelling and Underground Space Technology. 2015. Vol. 45. Р. 166-180. DOI: 10.1016/j.tust.2014.09.004
- Фомин А.И., Грунской Т.В. Улучшение условий труда шахтеров-нефтяников при переходе от термошахтного способа добычи высоковязкой нефти на модульно-шахтный способ разработки Ярегского месторождения // Безопасность труда в промышленности. 2020. № 12. С. 58-65. DOI: 10.24000/0409-2961-2020-12-58-65
- Ни Б., Пэн Б., Го Ц. и др. Исследование характеристик нарушения воздушного потока в воздухоподающих стволах // Физико-технические проблемы разработки полезных ископаемых. 2018. № 3. С. 97-111. DOI: 10.15372/FTPRPI20180310
- Hao Shao, Qingzi Lu, Shuguang Jiang. Effect of Frequency Conversion Ventilation on Coal Spontaneous Combustion // Combustion Science and Technology. 2021. Vol. 193. Iss. 10. P. 1766-1781. DOI: 10.1080/00102202.2020.1713769
- Fetri M., Shahabi R.S., Namin F.S. et al. Analyzing the effects of natural ventilation caused by excavating the waste pass on the ventilation network of Anguran mine // International Journal of Mining and Geo-Engineering. 2023. Vol. 57. Iss. 3. P. 231-240. DOI: 10.22059/IJMGE.2022.342133.594970
- Кычкин А.В., Николаев А.В. Архитектура киберфизической системы управления проветриванием подземного горнодобывающего предприятия на базе платформы Интернета вещей // Мехатроника, автоматизация, управление. 2021. Т. 22. № 3. С. 115-123. DOI: 10.17587/mau.22.115-123
- Лялькина Г.Б., Николаев А.В. Определение величины и направления общерудничной естественной тяги с заданной доверительной вероятностью // Физико-технические проблемы разработки полезных ископаемых. 2015. № 2. С. 124-129.
- Мохирев Н.Н., Радько В.В. Инженерные расчеты вентиляции шахт. Строительство. Реконструкция. Эксплуатация. М.: Недра, 2007. 324 с.
- Свидетельство о государственной регистрации программы для ЭВМ № 2023685311 MineVent DT-Connector. Программа для интеграции имитационной подсистемы цифрового двойника подземного горнодобывающего предприятия / А.В.Николаев, Д.Д.Жебелев, А.А.Пресняков. 24.11.2023 Бюл. № 12.
- Гендлер С.Г., Фазылов И.Р. Оценка эффективности использования закрытой системы сбора нефти для нормализации микроклимата в эксплуатационных галереях нефтяных шахт // Горный информационно-аналитический бюллетень (научно-технический журнал). 2021. № 9. С. 65-78. DOI: 10.25018/0236_1493_2021_9_0_65
- Рудаков М.Л., Коробицына М.А. О возможности нормализации температуры воздуха в буровых галереях нефтяных шахт // Безопасность труда в промышленности. 2019. № 8. С. 66-71. DOI: 10.24000/0409-2961-2019-8-66-71
- Алыменко Н.И. Исследование и разработка методов и средств повышения эффективности и надежности проветривания подземных рудников с большим эквивалентным отверстием (на примере калийных рудников): Автореф. дис. ... д-ра техн. наук. СПб: Санкт-Петербургский государственный горный институт им. Г.В.Плеханова, 1998. 44 с.
- Николаев А.В., Максимов П.В., Файнбург Г.З., Конотоп Д.А. Анализ эффективности работы нового способа проветривания уклонного блока нефтяной шахты // Горный информационно-аналитический бюллетень. 2023. № 5. С. 83-98. DOI: 10.25018/0236_1493_2023_5_0_83
- Коноплев Ю.П., Буслаев В.Ф., Ягубов З.Х., Цхадая Н.Д. Термошахтная разработка нефтяных месторождений. М.: Недра, 2006. 288 с.
- Chertenkov M.V., Mulyak V.V., Konoplev Y.P. The Yarega Heavy Oil Field – History, Experience, and Future // Journal of Petroleum Technology. 2012. Vol. 64. Iss. 4. P. 153-160. DOI: 10.2118/0412-0153-JPT
- Николаев А.В., Максимов П.В., Лялькина Г.Б., Конотоп Д.А. Влияние процесса выделения метана на воздухораспределение в добычных участках калийных рудников // Известия высших учебных заведений. Горный журнал. 2021. № 6. С. 87-97. DOI: 10.21440/0536-1028-2021-6-87-97
- dos Santos S.A.B., Soares J.M., Barroso G.C., Prata B. de A. Demand response application in industrial scenarios: A systematic mapping of practical implementation // Expert Systems with Applications. 2023. Vol. 215. № 119393. DOI: 10.1016/j.eswa.2022.119393
- Savard C., Iakovleva E., Ivanchenko D., Rassõlkin A. Accessible Battery Model with Aging Dependency // Energies. 2021. Vol. 14. Iss. 12. № 3493. DOI: 10.3390/en14123493
- Senchilo N.D., Ustinov D.A. Method for Determining the Optimal Capacity of Energy Storage Systems with a Long-Term Forecast of Power Consumption // Energies. 2021. Vol. 14. Iss. 21. № 7098. DOI: 10.3390/en14217098
- Shabalov M.Yu., Zhukovskiy Yu.L., Buldysko A.D. et al. The influence of technological changes in energy efficiency on the infrastructure deterioration in the energy sector // Energy Reports. 2021. Vol. 7. P. 2664-2680. DOI: 10.1016/j.egyr.2021.05.001
- Zhukovskiy Y.L., Kovalchuk M.S., Batueva D.E., Senchilo N.D. Development of an Algorithm for Regulating the Load Schedule of Educational Institutions Based on the Forecast of Electric Consumption within the Framework of Application of the Demand Response // Sustainability. 2021. Vol. 13. Iss. 24. № 13801. DOI: 10.3390/su132413801
- Мукашев Д., Абитова Г., Ускенбаева Г., Шайханова А. Прогноз погоды на основе искусственного интеллекта в метеорологии // Вестник КазАТК. 2024. № 1 (130). С. 414-425 (in English). DOI: 10.52167/1609-1817-2024-130-1-414-425
- Raimondi Cominesi S., Farina M., Giulioni L. et al. A Two-Layer Stochastic Model Predictive Control Scheme for Microgrids // IEEE Transactions on Control Systems Technology. 2018. Vol. 26. Iss. 1. P. 1-13. DOI: 10.1109/TCST.2017.2657606
- Razmi D., Lu T. A Literature Review of the Control Challenges of Distributed Energy Resources Based on Microgrids (MGs): Past, Present and Future // Energies. 2022. Vol.15. Iss. 13. № 4676. DOI: 10.3390/en15134676
- Blesslin S.T., Wessley G.J.J., Kanagaraj V. et al. Microgrid Optimization and Integration of Renewable Energy Resources: Innovation, Challenges and Prospects // Integration of Renewable Energy Sources with Smart Grid. Wiley, 2021. P. 239-262. DOI: 10.1002/9781119751908.ch11
- Corrigan C.C., Ikonnikova S.A. A review of the use of AI in the mining industry: Insights and ethical considerations for multi-objective optimization // The Extractive Industries and Society. 2024. Vol. 17. № 101440. DOI: 10.1016/j.exis.2024.101440
- Kaur S., Kumar R., Singh K., Yinglai Huang. Leveraging Artificial Intelligence for Enhanced Sustainable Energy Management // Journal of Sustainability for Energy. 2024. Vol. 3. Iss. 1. P. 1-20. DOI: 10.56578/jse030101









