Подать статью
Стать рецензентом
Том 275
Страницы:
110-129
Скачать том:
RUS ENG

Кластерный подход к улавливанию и транспортировке промышленного СО2: экономия за счет совместной инфраструктуры

Авторы:
П. С. Цветков
Об авторах
  • канд. экон. наук доцент Санкт-Петербургский горный университет императрицы Екатерины II ▪ Orcid
Дата отправки:
2025-06-05
Дата принятия:
2025-08-25
Дата публикации онлайн:
2025-09-08
Дата публикации:
2025-10-31

Аннотация

Одним из перспективных вариантов сокращения выбросов CO2 являются технологии секвестрации (CCU|S), требующие реализации капиталоемкого этапа улавливания. В данной работе предлагается использование кластерного подхода к его организации, предполагающего сокращение затрат за счет проявления эффекта масштаба при объединении стационарных источников выбросов в единую сеть с совместной инфраструктурой. Для анализа экономических эффектов такой организационной схемы была разработана модель с применением алгоритмов оптимизации (SLSQP, метод Нелдера – Мида и др.), учитывающая пространственные характеристики источников, объемы выбросов и парциальное давление СО2 в газовых потоках. Апробация модели осуществлялась на основе информации о 533 российских промышленных предприятиях энергетической и цементной отраслей, а также черной металлургии с совокупными годовыми выбросами более 0,5 млрд т СО2. Для предварительного анализа пространственных и технологических данных этих предприятий была разработана методика (на основе алгоритма DBSCAN), позволившая выделить 94 географические области их концентрации. Информация о промышленных предприятиях, формирующих шесть крупнейших областей, была использована для моделирования 90 конфигураций проектов улавливания и транспортировки СО2 с совместной инфраструктурой. Результаты показали, что в рассмотренных примерах кластерный подход позволил сократить затраты на улавливание на 6,44-13,51 % в зависимости от максимального радиуса кластера. Дополнительное сокращение транспортных затрат за счет использования общих газопроводов составило в среднем 37,26 и 57,01 % при дальности доставки 200 и 500 км соответственно. При этой же дальности и максимальном радиусе кластера не менее 20 км среднее сокращение совокупных затрат по рассмотренным конфигурациям составило 17,81 %. Полученные результаты подтверждают значимость организационных решений для масштабирования проектов CCU|S и формирования новых межотраслевых технологических цепочек. Предложенные подходы могут использоваться для выбора перспективных зон реализации пилотных проектов CCU|S и планирования высокоэффективных локальных сетей улавливания и транспортировки СО2 с совместной инфраструктурой.

Область исследования:
Экономика сырьевых отраслей
Ключевые слова:
улавливание CO2 улавливание после сжигания транспортировка CO2 совместная инфраструктура кластер SLSQP метод Нелдера – Мида выбросы CO2 выбросы углекислого газа секвестрация CO2 низкоуглеродное развитие выбросы парниковых газов декарбонизация CCS CCUS CCU
Перейти к тому 275

Введение

Изменение климата – глобальный вызов, необходимость борьбы с которым, как в части сокращения техногенных выбросов парниковых газов, так и с точки зрения адаптации к его негативным последствиям, отмечена в ряде международных соглашений [1] и признана Международным Судом ООН1. Для этих целей на правительственном и международном уровнях формируется так называемая климатическая политика. Ядром современной климатической политики (в части сокращения выбросов) как по объективным, так и субъективным причинам [2], являются возобновляемые источники энергии (ВИЭ), которые хотя и обладают обширными перспективами [3],

Рис.1. Динамика выбросов парниковых газов и данные о климатических инвестициях

оказались не способными в обозримом прошлом обратить тренд роста выбросов парниковых газов (рис.1)2. При этом стремительно растут объемы климатических инвестиций, существенная часть которых распределена не сбалансированно [4].

Возможным решением проблемы повышения эффективности текущей климатической политики является ее диверсификация за счет переосмысления и переоценки альтернативных процессов сокращения выбросов [5, 6], что сегодня уже начинает происходить. Примером этого является смягчение риторики Европейского союза в 2024/25 гг. Позиция России в данном вопросе сводится к следующим позициям:

  • Концентрация на отдельных примерах повышения энергоэффективности. В отношении подобных мероприятий следует отметить необходимость акцентирования внимания на энергоэффективности жилых зданий [7] и жилищно-коммунального хозяйства (в том числе формирование культуры рационального потребления), а не только на промышленном секторе, который нуждается в инновационных разработках [8], но в целом значительно более самодостаточен в инициировании процесса поиска решений проблемы сокращения удельных энергозатрат [9]. При этом даже в случае реального повышения энергоэффективности следует учесть, что результаты на макроуровне, вероятно, будут ниже ожидаемых из-за обратных эффектов [10] (ребаунд-эффекты, например эффект Джевонса).
  • Концентрация на лесоклиматических проектах как основном инструменте сокращения (компенсации) выбросов, в том числе за счет переоценки всего кадастра выбросов [11]. Это направление, безусловно, имеет сильные стороны и должно отстаиваться как важная часть национальной стратегии декарбонизации, однако существуют и риски, требующие пристального внимания:
    • по мере дальнейшего роста температур частота лесных пожаров, которые в последние десятилетия стали хотя и сезонным, но регулярным явлением, будет возрастать;
    • активно осуществляется вырубка и экспорт лесов;
    • игнорирование технологических направлений сокращения выбросов чревато утратой важных компетенций, необходимых для развития и коммерциализации низкоуглеродных технологий;
    • ориентация исключительно на нетехнологическую компенсацию выбросов рискует не получить поддержку стран-партнеров, с которыми обсуждается формирование международных систем торговли квотами на выбросы углерода.

Объективно сильной стороной лесоклиматических проектов является то, что они не ограничены энергетическим сектором. Учитывая структуру стационарных выбросов CO2 России3, большая часть которых хотя и связана с энергогенерацией [12], все же характеризуется существенной долей прочих источников, логичной представляется переоценка потенциала столь же гибких технологий, применимых в широком перечне отраслей – а именно секвестрации CO2 (CCU|S).

Проблемных вопросов в отношении этих групп технологий много, начиная с отсутствия достаточного объема реальных промышленных данных [13], применимых к российским условиям, и заканчивая полным отсутствием знаний о потенциале утилизации CO2 с преобразованием его в различные виды продукции как единого направления, а не отдельно взятых проектов. И именно этот дефицит информации об их эффективности, равно как и недостаток научных исследований в этой области, являются барьером для разработки Россией «взвешенной, обоснованной экономически и не носящей опережающий характер» государственной климатической политики [14] с использованием CCU|S.

Важно, что начальной точкой всех подобных проектов является этап улавливания CO2, интерес к которому в мире возвращается в последние годы. Примечательно, что в 2008-2013 гг. Россия была одним из мировых лидеров по числу патентов в этой области [15]. Научная проблема, освещаемая в данной работе, заключается в том, что текущие темпы развития технологий улавливания CO2, необходимые для всех проектов CCU|S, не дают обоснованного оптимизма в части скорого получения прорывных результатов, способных серьезно сократить удельную себестоимость. С учетом этого, логичным представляется развитие не только технологических, но и организационных подходов, способных помочь совершенствованию этого научно-отраслевого направления. Цель данного исследования – изучение возможности использования кластерного подхода к организации проекта улавливания CO2 от стационарных промышленных источников – определила следующие задачи:

  • анализ методов и технологий улавливания CO, а также различных конфигураций бизнес-моделей, используемых при реализации проектов CCU|S;
  • разработка кластерного подхода к реализации проекта улавливания CO2 и модели для оценки его эффектов;
  • апробация предложенного подхода на основе данных промышленных источников выбросов CO2 в РФ.

Постановка проблемы

Улавливание углекислого газа как этап технологий секвестрации CO2

CCU|S представляет собой группу технологий, позволяющих взамен предотвращения выбросов CO2 вовлечь его в различного рода технологические цепочки (рис.2), которые можно разделить на три группы:

Рис.2. Многообразие технологий CCU|S

утилизацию CO2 в любой геологической формации либо методом морского хранения без каких-либо вариантов применения, имеющих положительные текущие денежные потоки.

  • Улавливание, утилизация и хранение углерода (CCUS) включает в себя проекты, которые используют CO2 для повышения эффективности процессов добычи природных ресурсов (нефть, природный газ, подземные воды, геотермальная энергия и т.д.) [16]. После добычи CO2 хранится под землей. К этой же группе можно отнести технологии работы с техногенными ресурсами. Например, сравнительно недавно учеными Санкт-Петербургского горного университета была доказана технологическая возможность получения скандиевого концентрата из отходов глиноземного производства путем его карбонизации отходящими газами [17].
  • Проекты улавливания и утилизации углерода (CCU) предполагают улавливание и использование CO2 в производственном процессе в качестве сырья или химического агента (т.е. эти проекты предполагают «хранение» CO2 в различных товарах). Показанный на рис.2 перечень вариантов утилизации CO2 не является исчерпывающим [18].

Несмотря на концептуальную близость, эти технологические цепочки имеют разные цели, принципы реализации, эффекты, риски и перспективы. Кроме того, переход от одного варианта к другому приводит к изменению роли CO2 – он становится не просто отходом, а ресурсом, который может быть полезен в промышленности, что является наглядным примером перехода от линейной экономики к экономике замкнутого цикла. Тем не менее, их общим начальным этапом, открывающим принципиальную возможность реализации таких технологических схем, является улавливание, которому посвящено данное исследование.

Весь объем выбросов CO2 можно разделить на следующие виды:

  • Не поддающиеся улавливанию выбросы. Источниками таких выбросов являются некоторые бытовые процессы, процессы в природных экосистемах и аграрном хозяйстве, а также выбросы нестационарных источников (например, транспорта). В настоящее время борьба с такими выбросами от большинства источников может осуществляться только путем полной замены технологии (например, переход на электромобили). В остальных случаях меры носят скорее перспективный характер, и к ним можно отнести изъятие CO2 из экосистем, корректировку культуры потребления ресурсов, развитие технологий геоинжиниринга и т.д. Поэтому сегодня растет значимость компенсационных механизмов, реализуемых, например, за счет лесоклиматических проектов [19].
  • Улавливаемые выбросы, происходящие в рамках природных и технологических процессов, поддающихся контролю, например промышленные выбросы. Методами борьбы с ними являются технологии ВИЭ, повышение энергоэффективности и т.д. В случае реализации проектов CCU|S улавливание осуществляется от стационарных источников, к основным из которых относятся объекты энергогенерации (13,3 млрд т CO2e в год) и металлургии (4,1 млрд т CO2e в год), цементные (3,7 млрд т CO2e в год), химические и нефтеперерабатывающие заводы (1,1 млрд т CO2e в год), а также водородные производства (25 млн т CO2e в год)4. Практически во всех этих отраслях уже имеются примеры успешного внедрения технологий промышленного масштаба.

Затраты и эффективность процесса улавливания на производственных объектах зависят от множества факторов, однако одним из основных является парциальное давление CO2 (пропорционально его процентному содержанию в смеси) (табл.1). В некоторых источниках отмечается [20], что содержание SOx, NOx и некоторых других примесей также может влиять на качественно-количественные характеристики процесса улавливания.

Значение имеет и «целевая» эффективность процесса (доля CO2 в потоке газа, которую можно уловить), особенно если речь идет о разнице в десятки процентов, которые могут увеличить затраты в несколько раз [21]. Однако сегодня, как правило, принято говорить о высоких показателях, т.е. о 94±5 % эффективности улавливания от потока (табл.2), что несколько снижает разброс зависимых величин.

Таблица 1

Характеристики некоторых источников выбросов [22, 23]

Отрасль

Источник

Парциальное давление, кПа1

Диапазон цен, дол./т

Цементная

Дымовые газы из печи

18

37-118

Устройство для предварительного обжига

20-30

Черная металлургия

Обжиг извести

7,1-8,1

55-120

Агломерационная установка

3,7-4,2

Нефтепереработка

Жидкостный каталитический крекинг

10,1-14,2

45-120

Нагреватель

8,1-10,1

Паровой крекинг для производства этилена

7,1-12,2

Паровой риформинг метана для получения водорода

300-4802

15-60

Производство окиси этилена

Свыше 92

5-35

Газопереработка

Газоперерабатывающий завод

До 50003

5-35

Целлюлозно-бумажная промышленность

Печь для обжига извести

16

30-45

Энергетика

Угольная электростанция

12,2-14,2

43-80

Газовая электростанция

3,8-4,6

59-107

Выплавка алюминия

Алюминиевый завод

0,8-1,1

180-300

Производство удобрений

Газификация угля

750-25004

5-40

Синтез-газ из природного газа

300-12005

Примечания: 1 – при стандартном атмосферном давлении (101,3 кПа), если не сказано иное; 2 – 2-3 МПа; 3 – 0,9-8,2 МПа и выше; 4 – 3-6 МПа; 5 – 2-3 МПа.

Таблица 2

Сравнение технологий улавливания CO2 [24, 25]

Технология улавливания CO2

Эффективность, %

Энергозатраты, ГДж/т

Стоимость улавливания CO2, дол./т CO2

Характеристика

Промышленное разделение газов

90

5,00

34,80-60,90

Распространены в нефтегазовой и химической отраслях, однако требуют адаптации под специфику конкретного компонентного состава газа и характеризуются высокими энергозатратами

Улавливание после сжигания

90

4,14

46-74

Подходят для модернизации действующих промышленных объектов, но требуют существенных капитальных и операционных затрат

Улавливание до сжигания

90

3,35

34-63

Высокоэффективная технология, применяемая в процессах нефтепереработки и производства водорода. Применение возможно не везде и требует серьезной реорганизации технологической линии

Кислородное сжигание

>90

4,05

52

Позволяет получать дымовые газы с концентрацией СО2 до 90 %, что упрощает последующее улавливание. Технология перспективна для цементных и металлургических заводов, однако требует дорогостоящего оборудования для производства кислорода и полной реконструкции технологической линии. Пока существуют только пилотные проекты

Химическое циклическое сжигание

96-99

0,95

<59.20

Инновационная технология на ранних этапах развития, обладающая хорошими показателями энергоэффективности, но пока характеризуется быстрым износом материалов-носителей

Прямое улавливание из воздуха

85-93

5,25

140-1000

В теории это углеродно-отрицательная технология, но лишь в том случае, если будет решена проблема с энергоснабжением. Эта же проблема сейчас приводит к неконкурентоспособности таких решений по цене

Разница между технологиями может усугубляться спецификой объекта улавливания (табл.3). Например, если говорить о цементной отрасли, то разница в мокром (5-7 ГДж/т клинкера) и сухом (3-4 ГДж/т клинкера) способах производства может создавать двукратную разницу в объеме энергопотребления на единицу продукции5.

Таблица 3

Усредненные затраты на улавливание CO2 в различных технологических процессах цементной и металлургической отраслей без учета специфики региона6, 7, 8

Отрасль

Технология захвата CO2

Затраты на улавливание СО2, дол./т СО2

Увеличение затрат на производство, дол./т цемента (стали)*

Цементная

Традиционная химическая абсорбция

34-79

46-116

Новые технологии химической абсорбции

45

20

Мембраны

51-57

39

Кислородное сжигание

39-57

38-39

Твердые сорбенты

40-74

40-74

Металлургия

Традиционная химическая абсорбция

7-23

31-110

Новые технологии химической абсорбции

7-13

36-37

Вакуумная адсорбция с переменным давлением

11-15

40-45

* Рост совокупных затрат для цемента ~20-60 %, для стали – 5-25 %

Общее описание технологий улавливания уже не раз приводилось как в русскоязычной, так и в англоязычной литературе. Достаточно детальная и исчерпывающая схема процессов имеется, например, в работе [24].

Важно внести ясность относительно технологий прямого улавливания CO2 из воздуха (DAC). Наиболее эффективные лабораторные процессы такого рода требуют затрат электрической энергии около 1-2 ГДж/т CO2. В реальных же условиях функционирования этот показатель может подняться до 5 ГДж/т CO2 (учитывая рост затрачиваемой электрической энергии), что связано как с природными факторами, так и с необходимостью обработки огромных объемов воздуха [26]. При этом затраты электроэнергии составляют лишь ~10-20 % от общих энергетических затрат. Прочая тепловая энергия необходима, например, для регенерации сорбционного материала. В результате получается, что энергию, необходимую для DAC, чаще можно использовать более рационально – например, избегая непосредственных выбросов. Безальтернативной является ситуация, когда уже выброшенный CO2 необходимо изъять из атмосферы.

Значительно лучше ситуация обстоит при кратном росте концентрации CO2 в обрабатываемом газе. В большинстве случаев это значение колеблется от 4 до 30 %, при которых диапазон совокупных энергозатрат на улавливание составляет от 1 до 5 ГДж/т CO2 [27], что, как следствие, отражается и на себестоимости процесса помимо разницы в самих технологиях.

Другой фактор роста затрат проявляется, когда осуществляется переход от планирования «улавливания от потока» к «улавливанию от объекта». Разница заключается в том, что на одном объекте может быть несколько потоков газа, содержащего CO2, от различных процессов с различным компонентным составом. В таких случаях возможно либо объединение потоков газа, либо использование нескольких отдельных улавливающих установок (металлургические заводы, производство водорода и т.д.), и тогда рост затрат может быть кратным росту числа установок.

Так, например, заводы, использующие установки парового риформинга метана (SMR), улавливают CO2, содержащийся только в концентрированном синтез-газе, из-за чего эффективность улавливания всего завода составляет 50-80%. Учет менее концентрированных источников мог бы привести к повышению этого значения до 90-65 %, но и рост стоимости составил бы 15-20 % (примерно с 40 до более 50 дол./т). Аналогичная ситуация характерна для производства биодизеля (рост с 78 до 96 % соответствует росту затрат примерно с 12 до 26 дол./т) и для производства биоэтанола (рост с 12 до 91 % соответствует росту затрат примерно с 15 до 48 дол./т). Учитывая это, логично предположить, что отрасли, где такой подход возможен, будут формировать стратегии перехода к безуглеродному производству на основе постепенного ввода в процесс улавливания потоков со сниженным содержанием CO2, согласованного с ростом углеродного налога и/или усилением прочих механизмов поддержки подобных проектов.

Развитие бизнес-моделей технологических цепочек CCU|S

В дополнение к совершенствованию технологических процессов в области CCU|S также происходят изменения в организационных методах, моделях и подходах. Обычно это связано с совершенствованием бизнес-моделей (БМ) проектов, которые также являются инструментом для разработки и реализации корпоративных стратегий. Существует множество подходов к созданию БМ, каждый из которых имеет уникальные особенности с точки зрения процессов, элементов и механизмов внедрения или организационной структуры [28], однако ключевые элементы успешной БМ обычно стандартны [29]. БМ, как и методы их построения/изучения, должны стремиться к структурной целостности, комплексности, обоснованности и осуществимости [30]. Если с учетом этого удается сформулировать ценностное предложение, проанализировать хотя бы часть денежных потоков и выделить целевые сегменты рынка, то БМ можно считать удачной. Что касается БМ CCU|S, то их можно разделить на две крупные группы9.

БМ проектов полной технологической цепочки. Во многих современных проектах CCU|S используется БМ полной цепочки, при которой единая организация берет на себя ответственность за все этапы реализации проекта, на рис.3 (расширенная и адаптированная интерпретация схем10) представлены проекты в зеленой области. Эти БМ соответствуют специфике «первых в своем роде» (FOAK) новаторских проектов, зачастую нуждающихся в серьезной ресурсной поддержке со стороны государства или иных структур. Основными преимуществами этой стратегии являются снижение рисков и улучшение координации благодаря централизованному управлению. Однако это также подразумевает, что оператор несет полную ответственность и должен обладать опытом во всех аспектах процесса, что является редкостью.

Кроме того, у такой БМ есть несколько существенных недостатков11. Во-первых, она практически не поддается масштабированию (с точки зрения быстрого роста числа проектов). Реализация полной цепочки требует значительных инвестиций в инфраструктуру, что делает ее финансово осуществимой только для крупномасштабных промышленных предприятий. Это ограничивает возможности внедрения CCU|S на малых и с

Рис.3. Конфигурации БМ CCU|S. Зеленым цветом обозначены БМ полной технологической цепочки, прочими цветами – БМ частичных технологических цепочек

редних предприятиях, препятствуя внедрению технологии в регионах с менее развитой инфраструктурой и не позволяя компаниям из многих секторов экономики полноценно участвовать в таких проектах.

Во-вторых, доступ к проекту для внешних участников, таких как независимые поставщики технологий или специализированные сервисные компании, часто ограничен. Это препятствует формированию партнерских отношений, что, в свою очередь, препятствует продвижению инновационных технологий и секвестрации CO2 как самостоятельного научно-отраслевого направления.

В-третьих, такая БМ не предполагает конкуренции. В результате отсутствуют стимулы к развитию инноваций, а также усложняется процесс снижения себестоимости.

Альтернативным решением является разделение цепочки создания стоимости CCU|S между различными участниками, что предполагает вторая группа БМ.

БМ проектов частичной цепочки – более гибкие и больше подходят малотоннажным проектам, например таким, как CCU12. Они позволяют предприятиям делегировать обязанности по улавливанию, транспортировке и хранению CO2 специализированным фирмам. Это особенно актуально, когда улавливание CO2 не входит в первоначальный проект технологического процесса и требует существенного количества дополнительного оборудования и новых организационных решений, в отличие, например, от переработки природного газа.

В результате этого на рынок CCU|S могут выйти новые игроки, в том числе компании из металлургического и машиностроительного секторов (производители оборудования), химической промышленности (в роли эмитентов или разработчиков технологий), а также поставщики инфраструктурных и инжиниринговых услуг. Несмотря на то, что модели частичной цепочки CCU|S являются относительно новыми, высокие барьеры для входа, обусловленные требованиями к капиталу и опыту в этом процессе, позволили некоторым компаниям занять лидирующие позиции в секторе «Захват как услуга»: Aker Carbon Capture, Carbon Clean, Air Liquide, Svante, Entropy, Linde и др.

Также возможна реализация моделей «Транспортировка как услуга» или «Хранение как услуга». В первом случае поставщик может предлагать услуги по перемещению улавливаемого CO2 от источников выбросов к местам хранения или утилизации с использованием различных технологических средств. Во втором случае предоставляются только услуги по хранению CO213. Пример комбинации этих схем – проект Alberta Carbon (Канада)14, в котором Wolf Carbon Solutions является поставщиком транспортных услуг, а Enhance Energy отвечает за хранение. Аналогично организован проект Emirates Steel CCS (Объединенные Арабские Эмираты)15, где сбор выбросов CO2 осуществляется на комплексе Emirates Steel Industries, а компания ADNOC заявила о планах транспортировки и хранения в нефтяных месторождениях Румайтха и Баб.

Разделение цепочки на части повышает гибкость, что ускоряет интеграцию новых проектов в системы секвестрации CO2. Кроме того, наличие конкуренции помогает снизить затраты и распределить расходы за счет создания совместной инфраструктуры. При этом небольшие и географически распределенные стационарные источники выбросов могут быть легко интегрированы в эти системы благодаря созданию узлов, объединяющих ресурсы и опыт различных участников технологической цепочки.

Недостатки этих БМ связаны с необходимостью координации множества участников проекта, так как каждому из них требуются гарантии наличия спроса на создаваемую продукцию/оказываемую услугу. Решением этой проблемы является активная позиция государства в части создания необходимых условий. Например, оказание финансовой поддержки и снижение рисков участия в проекте возможно за счет механизма государственно-частного партнерства. Примером такого подхода является деятельность датской компании Nordsofonden, которая имеет долю во множестве проектов захоронения CO216. Или проект Porthos (Нидерланды, порт Роттердам), имеющий обширную поддержку как со стороны национального правительства, так и Евросоюза.

Также БМ частичных цепочек требуют жесткого антимонопольного регулирования, поскольку одна компания может оказывать существенное влияние на более слабых игроков еще не сформированного рынка. Например, в проекте Stella Maris CCS (Норвегия) используется совместная плавучая инфраструктура для сбора, транспортировки и хранения CO2 в Северном море. Планируемая мощность проекта – до 10 млн т CO2 в год, что является существенным объемом, учитывая уровень развития технологий.

Если же рынок можно считать сформированным, т.е. на нем функционирует множество независимых компаний со зрелыми технологиями (n-th of a kind, NOAK), то государственное участие на нем сводится к минимуму. Как правило, необходим контроль законодательных мер, но пропадает необходимость в существенной финансовой поддержке FOAK-проектов, которая в настоящее время крайне необходима из-за их высокой стоимости – в первую очередь за счет этапа улавливания.

Можно заключить, что развитие БМ CCU|S движется, с одной стороны, к расщеплению единой цепочки создания стоимости, а с другой – к концентрации производственной активности в хабах (кластерах). Это соответствует общему тренду на децентрализацию некоторых промышленных систем, который достаточно активно обсуждается, например, в отношении распределенной энергетики. Важно то, что целью этого тренда должно быть не создание отдельно размещенных предприятий/производственных мощностей, а формирование множества высокоэффективных локальных сетей, которые по мере развития технологий могут быть объединены сетями более высокого уровня [31].

Несмотря на рост интереса к сектору секвестрации CO2, многие проблемы дальнейшего развития проектов CCU|S еще далеки от решения. В частности, данная статья фокусируется на пробелах в научных знаниях, связанных с этапом улавливания CO2. Как было показано, развитие БМ CCU|S протекает в сторону формирования кластерных организационных структур, однако в научной литературе, как правило, речь идет о кластерах хранения и/или транспортировки. Создание кластеров улавливания практически не изучено, хотя именно это может позволить использовать организационные механизмы сокращения затрат данного этапа.

Методы

Подход к оценке эффектов от организации кластеров улавливания CO2

Затраты на улавливание от стационарных промышленных источников зависят от двух ключевых характеристик потока, содержащего CO2, – парциального давления CO2 и потенциальной мощности по объемам улавливания CO2. Учитывая это, предложены следующие принципы объединения источников выбросов в кластеры c элементами совместной инфраструктуры (рис.4, а):

  • Увеличение мощности потока CO2-содержащего газа как на отдельном объекте, так и в целом в кластере. Движение от верхнего правого графика по часовой стрелке. Переход от верхнего правого графика на уровень кластера (все прочие графики) интуитивно можно воспринимать как объединение множества идентичных предприятий соответствующего цвета, т.е. обладающих одинаковой мощностью и парциальным давлением CO2 в потоке газа.
  • Увеличение среднего парциального давления CO2 в потоке за счет комбинации высоко- и слабоконцентрированных источников. Движение от верхнего правого графика против часовой стрелки.

С учетом этих принципов, также информации, представленной в литературном обзоре, был выполнен анализ влияния эффекта масштаба на затраты на улавливание для угольных электростанций в диапазоне установленной мощности от 100 МВт до 1,5 ГВт (рис.4, б), поскольку в последние годы на основе вероятного роста угольной генерации строятся новые экономические стратегии [32]. Для каждого рассмотренного варианта были рассчитаны приведенные затраты на улавливание CO2 на основе моделирования в программном обеспечении Integrated Environment Control Model.

Кроме того, по приближенным данным GCCSI [22] была построена обобщенная зависимость изменения затрат на улавливание от парциального давления CO2 в потоке газа (рис.4, в), а также зависимость затрат на трубопроводную транспортировку от объема газа. Представленный подход позволяет сделать ряд выводов, значимых с точки зрения развития кластерных схем организации проектов улавливания CO2 с совместной инфраструктурой:

Рис.4. Принципы формирования кластеров улавливания (а) и оценка зависимости затрат на улавливание СО2 на угольных электростанциях от объема выбросов (б) и парциального давления (в)

  • эффект масштаба на стоимость улавливания наиболее значимо проявляется при малых объемах выбросов от объектов-эмитентов;
  • эффект роста парциального давления на стоимость улавливания также заметнее при объединении малых объектов-эмитентов;
  • совокупный эффект двух указанных факторов формирует широкий диапазон удельных затрат на улавливание CO2, максимальные значения которого могут быть кратно больше минимальных, что согласуется с аналогичными оценками в международных аналитических отчетах [33].

Для апробации изложенного подхода были разработаны модель формирования кластеров улавливания CO2 и программа для работы с ней в среде Python [34]. Она позволяет найти оптимальное расположение хабов (совместный завод по улавливанию CO2), где концентрируются потоки промышленных газов, получаемые по наземным газопроводам от близлежащих предприятий. Централизованное улавливание CO2 может осуществляться как на отдельно стоящем объекте, так и, например, на крупнейшем эмитенте в рассматриваемой географической области, что может сократить затраты, однако требует большего доверия со стороны прочих участников сети. Для этого в подобных проектах может потребоваться участие государства в качестве гаранта надежности проекта, примеры которого многочисленны в других отраслях [35].

Разработанная модель осуществляет оценку эффекта от использования описанного кластерного подхода с учетом указанных характеристик предприятий-эмитентов, расстояния до хранилища CO2, затрат на улавливание и транспортировку, возможности объединения трубопроводов нескольких кластеров. Под хранилищем в данном случае понимается либо производственный объект, на котором CO2 будет утилизирован, либо подземный резервуар, в котором будет осуществлено его захоронение.

Расположение рассматриваемых объектов изначально задается в декартовой системе координат (единичный отрезок равен 1 км) либо указывается через географические координаты. Во втором случае координаты преобразуются в декартову систему с помощью локальной аппроксимации, где 1° широты соответствует 111 км, а 1° долготы рассчитывается как 111cos(φ) км, φ – средняя широта исследуемого региона. Данный метод обеспечивает приемлемую точность для территорий со сравнительно малыми линейными размерами. Расположение хранилища задавалось в пяти вариантах: в «центре масс» (центроид) всех предприятий-эмитентов (взвешенные средние координаты с учетом объема выбросов), в 50, 100, 200, 500 км от центра.

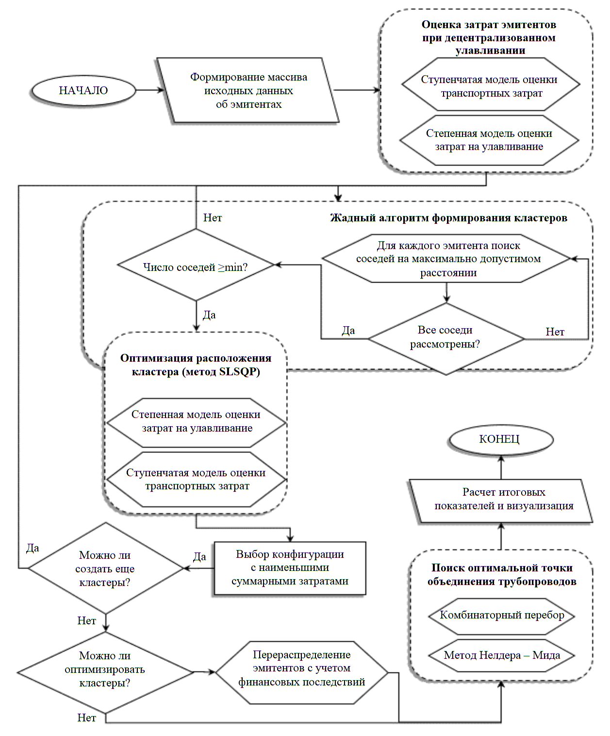
В основе данной модели лежит алгоритм, включающий три оптимизационные задачи:

  • Минимизация общих затрат системы (GreedyAlgorithm) – заключается в выборе конфигурации кластера, которая максимизирует общую экономию системы путем первоочередного формирования хабов вокруг крупнейших источников выбросов без учета того, как этот выбор может повлиять на будущие возможности формирования новых кластеров.
  • Оптимизация расположения хаба для минимизации общих затрат кластера (Sequential Least Squares Programming, SLSQP). В то время как «жадный алгоритм» решает комбинаторную задачу о том, какие источники объединить в группы и какие группы должны быть обозначены в качестве кластеров, SLSQP решает проблему того, где именно разместить каждый хаб, учитывая фиксированную группу источников и минимизируя суммарные затраты на улавливание и транспортировку.
  • Минимизация совокупных транспортных расходов (модель их оценки основана на данных, коэффициент роста затрат для неочищенного газа принят равным 1,1) кластеров за счет поиска оптимальной точки соединения трубопроводов (метод Нелдера – Мида). Этот метод в качестве основы использует построение симплекса, т.е. геометрической фигуры (в двумерном пространстве это треугольник). Построенный с координатами вершин симплекса в точках начального приближения алгоритм осуществляет поиск оптимального положения за счет итеративной замены худшей вершины. Алгоритм ищет точку, минимизирующую суммарные транспортные затраты от всех хабов до точки слияния, плюс затраты на транспорт объединенного потока от точки слияния до хранилища. Также на данном этапе принимается решение о возможности подключения к совместному трубопроводу эмитентов, которые не относятся ни к одному из кластеров.

Разработанная модель осуществляет расчет затрат в двух конфигурациях: затраты на децентрализованное улавливание, транспортировку и затраты на централизованное улавливание в кластерах с учетом возможности создания совместного газопровода. Таким образом, обладая информацией о механизмах снижения затрат за счет создания кластеров, модель оптимизирует совокупные затраты системы через реализацию серии итерационных процедур (рис.5) для каждой из рассмотренных конфигураций (всего 90). Под конфигурацией в данной работе понимается сочетание информации о предприятиях конкретной географической области, максимальном радиусе формирования кластера, а также точке расположения хранилища.

Рис.5. Алгоритм модели поиска оптимальной конфигурации кластеров

Модель предобработки пространственных данных о промышленных источниках выбросов CO2

Подход к оценке эффектов от организации кластеров улавливания СО2 позволяет выполнить оценку эффектов в отношении определенного числа объектов, имеющих конкретные географические координаты. Он применим в условиях ограниченного числа эмитентов, а также четко определенной географической области. Тем не менее, если речь идет о масштабах такой страны, как Россия, площадь которой превышает 17 млн км2, а число крупных промышленных объектов исчисляется многими сотнями, то выполнение всех необходимых оценочных процедур становится чрезмерно ресурсоемкой задачей. В связи с этим целесообразной представляется разработка механизма предобработки пространственных данных для поиска географических областей, характеризующихся скоплением промышленных объектов с высоким уровнем выбросов CO2. Подобные территории, например, могли бы быть использованы для реализации пилотных проектов CCU|S (аналогично Сахалинскому эксперименту, но более локализовано) за счет использования их кластерного потенциала.

Для поиска таких областей на территории России была собрана информация о технико-экономических характеристиках 533 предприятий цементной [36], энергетической19 [37] и металлургической (черной) [38] отраслей с годовыми выбросами 28,1; 382,2 и 125,9 млн т CO2 соответственно.

Выделение перспективных территорий предлагается осуществлять на основе разработанной модели [39], ядром которой является плотностной алгоритм пространственной кластеризации с присутствием шума (DBSCAN).

Основные шаги модели анализа пространственных данных о промышленных источниках выбросов CO2 и выявления географических областей их концентрации:

  • сбор и систематизация пространственных и технико-экономических данных, расчет матрицы расстояний;
  • определение параметров формирования кластеров (минимальное число соседей (n), допустимый радиус);
  • определение ключевых точек (не менее n соседей), пограничных точек рядом с ними и прочих точек;
  • рекурсивная процедура формирования кластеров;
  • визуализация карты и расчет интегральных параметров каждого кластера.

Общий принцип работы этого алгоритма заключается в итеративном «обходе» всех точек для их разделения на «ядра» (число соседей больше или равно минимальному), «соседей» и «шум» (т.е. не попадающие в кластер, если в окрестностях не появится точка-ядро). В качестве допущений были приняты следующие параметры: максимальное расстояние между предприятиями в кластере – 50 км; минимальное число предприятий в кластере – 2; минимальный объем выбросов кластера – 500 тыс. т CO2 в год.

Удобство предложенного подхода с использованием DBSCAN применительно к решению поставленной задачи заключается в следующем:

– не требуется заранее задавать количество кластеров;

– кластеры могут иметь произвольную форму;

– пригоден для работы с географическими данными;

– идея «досягаемости» DBSCAN интуитивно соотносится с установкой предельного радиуса поиска близлежащих объектов.

Обсуждение результатов

Результаты выделения географических областей на территории РФ

Пример апробации предлагаемой модели выделения регионов скопления промышленных объектов (всего 533), перспективных с точки зрения организации кластеров улавливания CO2 для эмитентов цементной (65 предприятий), металлургической (79 предприятий) и энергетической (389 предприятий) отраслей России, показан на рис.6.

Рис.6. Визуализация результатов поиска областей для организации кластеров улавливания и транcпортировки CO2 на территории РФ

Примечательно, что с точки зрения размера области (по числу входящих в нее объектов) видимую роль играют крупные города федерального значения, а также регионы их расположения. С одной стороны, это говорит о наличии дополнительных барьеров социального характера, которые могут возникнуть при реализации проектов CCU|S в данных географических областях [40], с другой – это является еще одним подтверждением роли крупных городов в формировании климатической повестки [41, 42], а также актуальности развития таких инициатив, как C40 Cities.

В масштабах всей страны было выделено 94 области, охватывающие 63,7 % всех рассмотренных объектов (цементные – 46, металлургические – 49 и энергетические – 252 предприятия) и 72,2 % совокупных выбросов (рис.7). Закономерно, что энергетические предприятия в силу их распространенности присутствуют в 88 областях, охватывая 65,7 % от их совокупных выбросов. Для металлургических и цементных заводов доля охвата выбросов выявленными областями составила 95,6 и 55 % соответственно.

В контексте субъектов РФ помимо крупных городов наибольшие суммарные выбросы приходятся на традиционные промышленно ориентированные субъекты (с учетом отраслевого охвата рассмотренных предприятий) – такие как Челябинская, Свердловская, Кемеровская обл., Красноярский край и т.д. Эти же регионы являются лидерами по объемам СО2, сосредоточенным в выделенных географических областях.

Рис.7. Результаты оценки суммарных выбросов субъектов РФ (слева) и объема выбросов, отнесенных к выявленным областям, в рамках соответствующих субъектов РФ (справа)

Оценка эффектов от реализации кластерного подхода

Выполненный анализ позволяет сделать первое приближение в плане выявления географических областей, перспективных с точки зрения организации кластеров. Следующим этапом является оценка создаваемых ими эффектов согласно подходу к оценке эффектов от организации кластеров улавливания СО2. Для этого из числа выделенных областей были отобраны шесть, характеризующихся различными объемами выбросов, а также числом размещенных на них предприятий (табл.4). Значения долготы и широты расположения всех предприятий были переведены в декартову систему координат.

Таблица 4

Характеристики географических областей

Область

Количество предприятий

Суммарные годовые выбросы, тыс. т CO2

Энергетические

Металлургические

Цементные

1

20

0

0

28876,8

2

4

3

0

22988,6

3

3

2

1

18745,1

4

2

2

1

12334,4

5

15

1

0

11346,6

6

2

1

2

11258,8

Результаты (табл.5) показывают, что использование кластерного подхода в выбранных областях может позволить снизить совокупные затраты на улавливание CO2 в среднем на 13,51 % (при максимальном радиусе кластера 30 км), 12,46 % (при максимальном радиусе кластера 20 км) и 6,44 % (при максимальном радиусе кластера 10 км). Возможность использования эффекта масштаба за счет применения совместных трубопроводов для малых расстояний транспортировки (хранилище размещается на расстоянии до 50 км от центра) малозаметна и лишь в 22,2 % рассмотренных конфигураций (всего 36) позволила сократить затраты этого этапа на 4,14-29,2 %. Тем не менее при увеличении транспортного плеча до 100 км сокращение транспортных затрат наблюдается уже в 66,67 % конфигураций (всего 18) на 1,67-52,10 %. При транспортировке на 200 и 500 км сокращение затрат было достигнуто во всех рассмотренных случаях и составило в среднем 37,26 и 57,01 %, соответственно, возможность этого подтверждается в работе [43].

Таблица 5

Матрица изменения затрат* процессов улавливания и транспортировки CO2 в зависимости от выбранной конфигурации кластеров

Область

Удаленность от центра кластера CO2, км**

Δ затрат на улавливание, %

Δ затрат на транспортировку, %

Δ совокупных затрат, %

10 км***

20 км

30 км

10 км

20 км

30 км

10 км

20 км

30 км

1

0

–3,87

–16,10

–17,05

175,11

347,30

633,60

–2,58

–10,60

–9,48

50

–4,14

147,64

228,38

–3,88

–11,91

–10,77

100

–16,30

–41,15

42,43

79,89

–5,65

–13,50

–12,43

200

–6,79

–17,04

–52,96

–14,67

–2,61

–10,71

–16,17

–15,82

500

–5,44

–16,59

–17,42

–70,06

–52,70

–47,81

–17,50

–23,33

–23,09

2

0

–11,38

–14,81

168,61

286,91

–10,60

–13,50

50

–31,95

–13,32

–11,94

–14,77

100

–52,10

–42,62

–13,49

–16,25

200

–57,02

–51,56

–15,33

–17,99

500

–64,83

–62,67

–21,71

–24,06

3

0

–8,44

–14,26

–12,52

245,59

561,19

772,84

–7,45

–12,00

–9,44

50

–18,76

27,23

56,46

–8,72

–13,15

–10,68

100

–41,69

–18,14

–2,96

–10,13

–14,45

–12,04

200

–14,26

–50,38

–36,85

–12,03

–16,19

500

–11,56

–58,37

–52,94

–47,81

–17,87

–21,57

–18,41

Область

Удаленность от центра кластера CO2, км**

10 км***

20 км

30 км

10 км

20 км

30 км

10 км

20 км

30 км

4

0

–2,66

–4,76

–6,16

–10,07

65,37

386,19

–2,73

–4,06

–2,27

50

–13,53

–29,22

–17,43

93,25

–3,50

–5,16

–10,13

100

–41,84

–35,36

19,97

–4,92

–6,52

–11,59

200

–14,96

–59,31

–55,77

–18,05

–8,53

–10,04

–15,28

500

–13,53

–62,15

–60,97

–48,97

–15,76

–17,14

–21,34

5

0

–10,99

–19,38

409,22

722,20

–7,37

–7,82

50

28,02

231,94

–9,52

–9,94

100

–27,18

76,29

–12,15

–12,49

200

–11,16

–18,53

–57,99

–0,66

–17,25

–16,21

500

–10,95

–74,54

–50,88

–28,07

–27,24

6

0

–0,62

–5,88

–5,88

29,94

151,28

172,27

–0,35

–4,53

–4,35

50

0,00

–5,26

0,00

30,27

46,42

0,00

–4,52

–4,79

100

–10,47

–1,67

–5,48

–5,71

200

–0,62

–5,88

–44,07

–40,88

–38,77

–4,01

–8,62

–8,45

500

–1,94

–53,76

–53,10

–50,88

–9,95

–14,18

–10,54

* Изменение всех затрат оценивалось по отношению к ситуации, когда улавливание децентрализовано, т.е. на каждом объекте-источнике выбросов, а транспортировка не предполагает строительство единого магистрального трубопровода.

** Расположение хранилища задавалось произвольно в пяти вариантах, учитывающих как возможность организации кластеров вблизи городов (необходимость вынесения хранилища/объекта утилизации CO2 за пределы города/региона), так и ситуацию с возможным захоронением CO2 в геологических хранилищах, как правило расположенных вдали от промышленных объектов. Удаленность от центра 50, 100, 200, 500 км означает размещение хранилища на соответствующем расстоянии от «центра масс» всех предприятий-эмитентов.

*** Максимальный радиус формирования кластера – 10, 20, 30 км.

Сокращение совокупных затрат достигнуто в каждой конфигурации и составило, в среднем, 12,02 %. С увеличением радиуса кластеров (20 км и более) и дальности расположения хранилища (200 км и более) эффект на совокупные затраты увеличивается и в большинстве конфигураций превышает 16,18 % (среднее – 17,81 %). В отдельных случаях результаты моделирования были выше. Такие случаи являются скорее исключениями, поскольку для достижения значений выше 25 % (область 5) требуется концентрация большого числа малых источников выбросов, их благоприятное взаимное расположение и соответствующее размещение хранилища. Таким образом, результаты показывают, что кластерный подход хотя и не является панацеей в вопросе сокращения затрат в проектах CCU|S, может внести существенный вклад в решение этой задачи, особенно для малых источников выбросов. Это заключение согласуется с результатами аналогичного исследования [44], полученными с использованием программного обеспечения SimCCSPRO – коммерческой версии открытого программного обеспечения SimCCS [45].

Таблица 6

Характеристика кластеров, формируемых при различных конфигурациях в каждой из географических областей

Область

Количество

кластеров

эмитентов в кластерах

1

2-4

9-20

2

1

5-6

3

1-2

4-6

4

1-2

2-5

5

2-4

12-15

6

0-2

0-5

Важно, что чем больше предприятий задействовано в создании кластера, тем больший эффект это может дать. Сдерживающим фактором в данном случае выступает технологическая осуществимость объединения удаленных объектов в единую сеть для создания совместной инфраструктуры. Как упоминалось выше, концепция объединения эмитентов в кластер улавливания CO2 (без учета его дальнейшей транспортировки до хранилища) при текущем уровне развития технологий может рассматриваться в масштабах десятков километров.

Также необходимо отметить, что между несколькими конфигурациями для одной области могут отсутствовать различия в части объема сокращения отдельных видов затрат. Причина этого заключается в том, что затраты на улавливание будут изменяться только при условии реструктуризации сформированных кластеров (табл.6). Если же кластеры не изменяются, то эффект от них остается прежним.

Рис.8. Визуализация пространственной организации кластеров в конфигурациях, предполагающих расположение хранилища в 50, 200 и 500 км от центра, а также максимальный радиус кластера, равный 10, 20 и 30 км

Затраты на транспортировку также связаны с конфигурацией кластеров. С одной стороны, они влияют на оценку целесообразности присоединения отдельных предприятий к кластерам, так как при удалении хранилища CO2 доля транспортных затрат в рассмотренных случаях достигала 17,6 % совокупных затрат. С другой стороны, появление новых/изменение текущих кластеров влияет на процесс поиска точки объединения трубопроводов, что отражается и на затратах. Визуализация пространственной организации различных конфигураций кластеров для областей 1 и 5 (выбраны, исходя из наибольшего числа эмитентов) показана на рис.8.

Заключение

Технологии CCU|S являются одним из перспективных вариантов сокращения выбросов парниковых газов, который, в отличие от ВИЭ, не требует немедленного перехода от углеводородной энергетики и является более гибким с точки зрения отраслей потенциального внедрения. Тем не менее они не лишены недостатков, основным из которых является высокая стоимость подобных решений. Несмотря на усиление и активизацию исследований технического характера, в настоящее время их не достаточно для радикального сокращения затрат как на улавливание, так и на транспортировку СО2.

Возможным решением этой проблемы является использование организационных схем, связанных с образованием кластеров улавливания СО2 с совместной инфраструктурой, которым практически не уделяется внимание в международной литературе, в отличие от кластеров транспортировки и захоронения. Важность этого вопроса определяется тем, что именно на этапе улавливания осуществляется 60-80 % совокупных затрат большинства проектов CCU|S.

Для изучения этого вопроса представлена серия моделей, которая позволила, во-первых, выделить на территории России 94 географические области, перспективные с точки зрения организации кластеров улавливания и транспортировки СО2. Эти области характеризуются скоплением стационарных промышленных источников выбросов, среди которых рассматривались 533 предприятия энергетической и цементной отраслей, а также черной металлургии. Совокупные годовые объемы выбросов этих предприятий составляют более 0,5 млрд т СО2.

Во-вторых, была разработана модель оценки эффектов от использования кластерного подхода при организации улавливания и транспортировки СО2 с использованием совместной инфраструктуры. Эта модель учитывает пространственные характеристики источников, а также объем выбросов СО2 и его парциальное давление в потоке газа предприятий. Апробация модели осуществлялась на основе информации о промышленных объектах в шести географических областях (из 94 выделенных), отобранных исходя из максимального совокупного объема годовых выбросов СО2.

Результаты показали сокращение затрат на улавливание в среднем на 6,44-13,51 % в зависимости от максимального радиуса формирования кластера. Дополнительный эффект может быть получен в случае использования совместных газопроводов, что позволило бы сократить затраты данного этапа в среднем на 37,26 и 57,01 % при транспортировке СО2 на 200 и 500 км соответственно. При этой же дальности доставки и максимальном радиусе кластера не менее 20 км сокращение совокупных затрат составило в среднем 17,81 %.

Полученные результаты показывают, что для масштабирования технологий CCU|S важны не только нормативно-правовые изменения и технологические инновации, но также эффективные организационные схемы, во многом определяющие БМ реализации таких проектов. Эти же БМ могут стать основой для формирования новых межотраслевых цепочек формирования ценности, которые способны дать толчок развитию отрасли секвестрации СО2 и ее масштабной совместной инфраструктуры в случае формирования устойчивого интереса к этому направлению со стороны различных стейкхолдеров.

Подходы, алгоритмы и модели, предложенные в данной статье для выделения географических областей, а также оценки эффектов от создания кластеров могут быть использованы для определения перспективных зон реализации пилотных проектов CCU|S на территории России. Разработанный инструментарий также позволяет ответить на вопрос, каков эффект использования кластерного подхода с совместной инфраструктурой при организации процессов улавливания CO2 на стационарных промышленных объектах и его транспортировке до произвольно расположенного хранилища.

Тем не менее, данная работа имеет ряд ограничений, которые должны быть учтены в дальнейших исследованиях и при практическом использовании полученных результатов:

  • Маловероятно объединение в кластеры объектов, находящихся на кратно больших расстояниях друг от друга, чем это рассмотрено в данной статье. Это связано с растущими затратами на транспортировку неочищенного газа (до этапа отделения CO2).
  • Разработанный инструментарий предназначен для экспресс-оценки отдельных экономических эффектов, но его не достаточно для разработки детального технико-экономического обоснования проекта, требующего учета существенного количества дополнительных факторов, например особенностей природного ландшафта, плотности текущей застройки (если речь идет о населенных пунктах), перспективных планов развития инфраструктуры, гидравлических режимов ит.д. Аналогичным образом представляется необходимым дальнейшее развитие моделей оценки эффектов от создания кластеров CCU|S.
  • Апробация осуществлялась в конкретных технологических и отраслевых границах, отраженных в тексте работы. Например, рассматривалась исключительно наземная трубопроводная доставка, а в качестве источников выбросов только энергетические, цементные и металлургические (черная металлургия) предприятия.
  • Результаты показывают, что кластерный подход является действенным, но не универсальным инструментом сокращения затрат. Его эффективность существенно зависит от специфики конкретных источников выбросов, а также от их взаимного расположения.

Obligations of States in respect of Climate Change. Summary of the Advisory Opinion of 23 July 2025. URL: icj-cij.org/sites (дата обращения 10.08.2025).

Climate Change Tracker. URL: climatechangetracker.org/igcc/yearly-human-induced-greenhouse-gas-emissions-in-CO2-equivalent#data-source (дата обращения 10.08.2025).

Национальный доклад о кадастре антропогенных выбросов парниковых газов из источников и их абсорбции поглотителями за 1990-2022 гг. URL: unfccc.int/documents/645136 (дата обращения 10.08.2025).

Global Energy Perspective 2023: CCUS outlook. URL: www.mckinsey.com/industries/oil-and-gas/our-insights/global-energy-perspective-2023-ccus-outlook (дата обращения 10.08.2025).

IEAGHG Technical Report 2022-04: From Carbon Dioxide to Building Materials – Improving Process Efficiency. IEAGHG, 2022. 121 p. URL: publications.ieaghg.org (дата обращения 10.08.2025).

Ricome G., Guzzafame M., Degnan-Rojeski J., Jawa I. Cement’s Carbon Footprint Doesn’t Have to Be Set in Stone: The Future of Process Industries. URL: www.bcg.com/publications/2024/cement-industry-carbon-footprint (дата обращения 10.08.2025)

IEAGHG Technical Review 2018-TR03: Cost of CO2 capture in the industrial sector: cement and iron industries, IEAGHG, 2018. 65 p. URL: publications.ieaghg.org (дата обращения 10.08.2025).

Sprenger T., Moritz M., Wild P., Çam E. Low-carbon steel. A global cost comparison // Institute of Energy Economics at the University of Cologne: official website. 45 slides. URL: www.ewi.uni-koeln.de/cms/wp-content/uploads/2022/12/221209_EWI_H2-Steel_Low-carbon-steel.pdf (дата обращения 10.08.2025).

CCUS Policies and Business Models: Building a Commercial Market. International Energy Agency, 2023. 121 p. URL: iea.blob.core.windows.net (дата обращения 10.08.2025).

IEAGHG Technical Review 2019-TR02: CO2STCap (Cutting cost of CO2 Capture in Process Industry). IEAGHG, 2019. 28 p. URL: publications.ieaghg.org (дата обращения 10.08.2025).

Fattouh B., Muslemani H., Jewad R. Capture carbon, capture value: An overview of CCS business models. OIES Paper: CM, № 08. Oxford: The Oxford Institute for Energy Studies, 2024. 28 p. URL: www.econstor.eu/bitstream/10419/296651/1/1882397541.pdf (дата обращения 10.08.2025).

CCUS Policies and Business Models: Building a Commercial Market. International Energy Agency, 2023. 121 p. URL: iea.blob.core.windows.net (дата обращения 10.08.2025).

Seyyed M., Williams E., Smith B., Murfet C. Business Models for CCS Hubs: Challenges and Opportunities with a Focus on MENA. Global CCS Institute, 2024. 82 p. URL: www.globalccsinstitute.com (дата обращения 10.08.2025).

Enhance Energy and Wolf Midstream Sign Agreement to Finance and Construct the Alberta Carbon Trunk Line. URL: wolfmidstream.com (дата обращения 10.08.2025).

Al Reyadah: Project Details. URL: www.geos.ed.ac.uk/sccs/project-info/622 (дата обращения 10.08.2025).

Fattouh B., Muslemani H., Jewad R. Capture carbon, capture value: An overview of CCS business models. OIES Paper: CM, № 08. Oxford: The Oxford Institute for Energy Studies, 2024. 28 p. URL: www.econstor.eu/bitstream/10419/296651/1/1882397541.pdf (дата обращения 10.08.2025).

Integrated Environmental Control Model (IECM). Ver. 11.5. URL: www.uwyo.edu/iecm/download-iecm.html (дата обращения 10.08.2025).

2023 CCUS Cost Update: factors affecting levelised cost (LCOCCUS) to 2030 and beyond. Wood Mackenzie, 2023. URL: www.woodmac.com (дата обращения 10.08.2025).

Global Power Plant Database. URL: github.com/wri/global-power-plant-database (дата обращения 10.08.2025).

Литература

  1. Tsvetkov P., Andreichyk A. The Analysis of Goals, Results, and Trends in Global Climate Policy Through the Lens of Regulatory Documents and Macroeconomics // Sustainability. 2025. Vol. 17. Iss. 10. № 4532. DOI: 10.3390/su17104532
  2. ÓhAiseadha C., Quinn G., Connolly R. et al. Energy and Climate Policy – An Evaluation of Global Climate Change Expenditure 2011–2018 // Energies. 2020. Vol. 13. Iss. 18. № 4839. DOI: 10.3390/en13184839
  3. Belsky A.A., Ngyen V.T., Sheikhi M.H., Starshaia V.V. Analysis of specifications of bifacial photovoltaic panels // Renewable and Sustainable Energy Reviews. 2025. Vol. 224. № 116092. DOI: 10.1016/j.rser.2025.116092
  4. Tcvetkov P. Climate Policy Imbalance in the Energy Sector: Time to Focus on the Value of CO2 Utilization // Energies. 2021. Vol. 14. Iss. 2. № 411. DOI: 10.3390/en14020411
  5. Bashmakov I.A., Nilsson L.J., Acquaye A. et al. Industry // Climate Change 2022: Mitigation of Climate Change. Contribution of Working Group III to the Sixth Assessment Report of the Intergovernmental Panel on Climate Change. Cambridge University Press, 2022. P. 1161-1243. DOI: 10.1017/9781009157926.013
  6. Makarov I. Does resource abundance require special approaches to climate policies? The case of Russia // Climatic Change. 2022. Vol. 170. Iss. 1-2. № 3. DOI: 10.1007/s10584-021-03280-0
  7. Башмаков И.А. Повышение энергоэффективности в российских зданиях: прогноз до 2050 года. Вопросы экономики. 2016. № 3. С. 75-98. DOI: 10.32609/0042-8736-2016-3-75-98
  8. Rzazade U., Deryabin S., Temkin I. et al. On the Issue of the Creation and Functioning of Energy Efficiency Management Systems for Technological Processes of Mining Enterprises // Energies. 2023. Vol. 16. Iss. 13. № 4878. DOI: 10.3390/en16134878
  9. Zhukovskiy Y., Koshenkova A., Vorobeva V. et al. Assessment of the Impact of Technological Development and Scenario Forecasting of the Sustainable Development of the Fuel and Energy Complex // Energies. 2023. Vol. 16. Iss. 7. № 3185. DOI: 10.3390/en16073185
  10. Mashhadi Rajabi M. Dilemmas of energy efficiency: A systematic review of the rebound effect and attempts to curb energy consumption // Energy Research & Social Science. 2022. Vol. 89. № 102661. DOI: 10.1016/j.erss.2022.102661
  11. Широв А.А., Колпаков А.Ю. Целевой сценарий социально-экономического развития России с низким уровнем нетто-выбросов парниковых газов до 2060 года // Проблемы прогнозирования. 2023. № 6. С. 53-66. DOI: 10.47711/0868-6351-201-53-66
  12. Litvinenko V. The Role of Hydrocarbons in the Global Energy Agenda: The Focus on Liquefied Natural Gas // Resources. 2020. Vol. 9. Iss. 5. № 59. DOI: 10.3390/resources9050059
  13. Череповицын А.Е. Экономико-социальные аспекты развития технологий захвата и захоронения СО2 в нефтегазовом комплексе России // Записки Горного института. 2015. Т. 211. С. 125-130.
  14. Порфирьев Б.Н., Широв А.А., Колпаков А.Ю., Единак Е.А. Возможности и риски политики климатического регулирования в России // Вопросы экономики. 2022. № 1. С. 72-89. DOI: 10.32609/0042-8736-2022-1-72-89
  15. Pal M., Karaliūtė V., Malik S. Exploring the Potential of Carbon Capture, Utilization, and Storage in Baltic Sea Region Countries: A Review of CCUS Patents from 2000 to 2022 // Processes. 2023. Vol. 11. Iss. 2. № 605. DOI: 10.3390/pr11020605
  16. Cherepovitsyna A., Kuznetsova E., Popov A., Skobelev D. Carbon Capture and Utilization Projects Run by Oil and Gas Companies: A Case Study from Russia // Sustainability. 2024. Vol. 16. Iss. 14. № 6221. DOI: 10.3390/su16146221
  17. Пасечник Л.А., Пягай И.Н., Скачков В.М., Яценко С.П. Извлечение редких элементов из отвального шлама глиноземного производства с использованием отходящих газов печей спекания // Экология и промышленность России. 2013. № 6. С. 36-38. DOI: 10.18412/1816-0395-2013-6-36-38
  18. Tcvetkov P., Cherepovitsyn A., Fedoseev S. The Changing Role of CO2 in the Transition to a Circular Economy: Review of Carbon Sequestration Projects // Sustainability. 2019. Vol. 11. Iss. 20. № 5834. DOI: 10.3390/su11205834
  19. Ваганов Е.А., Порфирьев Б.Н., Широв А.А. и др. Оценка вклада российских лесов в снижение рисков климатических изменений // Экономика региона. 2021. Т. 17. № 4. С. 1096-1109. DOI: 10.17059/ekon.reg.2021-4-4
  20. Roussanaly S., Berghout N., Fout T. et al. Towards improved cost evaluation of Carbon Capture and Storage from industry // International Journal of Greenhouse Gas Control. 2021. Vol. 106. № 103263. DOI: 10.1016/j.ijggc.2021.103263
  21. Brandl P., Bui M., Hallett J.P., Mac Dowell N. Beyond 90% capture: Possible, but at what cost? // International Journal of Greenhouse Gas Control. 2021. Vol. 105. № 103239. DOI: 10.1016/j.ijggc.2020.103239
  22. Kearns D., Liu H., Consoli C. Technology Readiness and Costs of CCS. Global CCS Institute, 2021. 49 p.
  23. Технологии улавливания, полезного использования и хранения двуокиси углерода (CCUS) / Под ред. А.Осипцова, И.Гайды. Сколковский институт науки и технологий, 2022. 79 с.
  24. Wan Yun Hong. A techno-economic review on carbon capture, utilisation and storage systems for achieving a net-zero CO2 emissions future // Carbon Capture Science & Technology. 2022. Vol. 3. № 100044. DOI: 10.1016/j.ccst.2022.100044
  25. Geweda A.E., Zayed M.E., Khan M.Y., Alquaity A.B.S. Mitigating CO2 emissions: A review on emerging technologies/strategies for CO2 capture // Journal of the Energy Institute. 2025. Vol. 118. № 101911. DOI: 10.1016/j.joei.2024.101911
  26. Newman A.J.K., Dowson G.R.M., Platt E.G. et al. Custodians of carbon: creating a circular carbon economy // Frontiers in Energy Research. 2023. Vol. 11. № 1124072. DOI: 10.3389/fenrg.2023.1124072
  27. Dowson G.R.M., Reed D.G., Bellas J.-M. et al. Fast and selective separation of carbon dioxide from dilute streams by pressure swing adsorption using solid ionic liquids // Faraday Discussions. 2016. Vol. 192. P. 511-527. DOI: 10.1039/C6FD00035E
  28. Geissdoerfer M., Vladimirova D., Evans S. Sustainable business model innovation: A review // Journal of Cleaner Production. 2018. Vol. 198. P. 401-416. DOI: 10.1016/j.jclepro.2018.06.240
  29. Osterwalder A., Pigneur Y. Business Model Generation: A Handbook for Visionaries, Game Changers, and Challengers. Wiley, 2010. 288 p.
  30. Nevskaya M., Shabalova A., Kosovtseva T., Nikolaychuk L. Applications of simulation modeling in mining project risk management: criteria, algorithm, evaluation // Journal of Infrastructure, Policy and Development. 2024. Vol. 8. № 8. № 5375. DOI: 10.24294/jipd.v8i8.5375
  31. Пономаренко Т.В., Горбатюк И.Г., Череповицын А.Е. Промышленные кластеры как организационная форма развития нефтегазохимической отрасли России // Записки Горного института. 2024. Т. 270. С. 1024-1037.
  32. Яшалова Н.Н., Потравный И.М. Инструменты обеспечения углеродной нейтральности в российском угольном бизнесе // Уголь. 2023. № 10 (1172). С. 66-71. DOI: 10.18796/0041-5790-2023-10-66-71
  33. Barlow H., Shahi S.S.M., Kearns D.T. Advancements in CCS technologies and costs. Global CCS Institute, 2025. 65 p.
  34. Свидетельство о государственной регистрации программы для ЭВМ № 2025617009 РФ. Программа для определения параметров кластеров улавливания CO2, состоящих из стационарных промышленных источников выбросов / П.С.Цветков. Опубл. 20.03.2025. Бюл. № 3.
  35. Литвиненко В.С., Петров Е.И., Василевская Д.В. и др. Оценка роли государства в управлении минеральными ресурсами // Записки Горного института. 2023. Т. 259. С. 95-111. DOI: 10.31897/PMI.2022.100
  36. Cuihong Chen, Ruochong Xu, Dan Tong et al. A striking growth of CO2 emissions from the global cement industry driven by new facilities in emerging countries // Environmental Research Letters. 2022. Vol. 17. № 4. № 044007. DOI: 10.1088/1748-9326/ac48b5
  37. Xinying Qin, Dan Tong, Fei Liu et al. Global and Regional Drivers of Power Plant CO2 Emissions Over the Last Three Decades Revealed From Unit-Based Database // Earth’s Future. 2022. Vol. 10. Iss. 10. № e2022EF002657. DOI: 10.1029/2022EF002657
  38. Ruochong Xu, Dan Tong, Davis S.J. et al. Plant-by-plant decarbonization strategies for the global steel industry // Nature Climate Change. 2023. Vol. 13. № 10. P. 1067-1074. DOI: 10.1038/s41558-023-01808-z
  39. Свидетельство о государственной регистрации программы для ЭВМ № 2025662463 РФ. Программа для автоматизированного поиска территорий, перспективных с точки зрения организации кластеров улавливания CO2 / П.С. Цветков. Опубл. 21.05.2025. Бюл. № 6.
  40. Tcvetkov P., Cherepovitsyn A., Fedoseev S. Public perception of carbon capture and storage: A state-of-the-art overview // Heliyon. 2019. Vol. 5. Iss. 12. № e02845. DOI: 10.1016/j.heliyon.2019.e02845
  41. Порфирьев Б.Н., Бобылев С.Н. Города и мегаполисы: проблема дефиниций и индикаторы устойчивого развития // Проблемы прогнозирования. 2018. № 2. С. 14-23.
  42. Kumar P. Climate Change and Cities: Challenges Ahead // Frontiers in Sustainable Cities. 2021. Vol. 3. № 645613. DOI: 10.3389/frsc.2021.645613
  43. Gunawan T.A., Gittoes L., Isaac C. et al. Design Insights for Industrial CO2 Capture, Transport, and Storage Systems // Environmental Science & Technology. 2024. Vol. 58. Iss. 33. P. 14608-14617. DOI: 10.1021/acs.est.4c05484
  44. Gunawan T.A., Hongxi Luo, Greig C., Larson E. Shared СО2 capture, transport, and storage for decarbonizing industrial clusters // Applied Energy. 2024. Vol. 359. № 122775. DOI: 10.1016/j.apenergy.2024.122775
  45. Middleton R.S., Yaw S.P., Hoover B.A., Ellett K.M. SimCCS: An open-source tool for optimizing CO2 capture, transport, and storage infrastructure // Environmental Modelling & Software. 2020. Vol. 124. № 104560. DOI: 10.1016/j.envsoft.2019.104560

Похожие статьи

Обнаружение неисправностей центробежных насосов и электродвигателей с использованием анализа сигнатур тока двигателя и автоматизированного машинного обучения
2025 Р. Р. Халиков, М. Ю. Чернецкий, И. Е. Ревин, В. А. Потемкин
Оптимизация взрывного дробления горных пород с использованием гибридных методов искусственного интеллекта на алмазном руднике Орапа (Ботсвана)
2025 Оналетата Сауби, Родриго С. Джамисола-младший, Раймонд С. Сугло, Одуэтсе Мацебе
Альтернативные подходы к определению положения техники на горно-добывающих предприятиях
2025 М. С. Никитенко, Д. Ю. Худоногов, С. А. Кизилов
Слово редактора: Цифровая трансформация в управлении процессами и оборудованием предприятий ТЭК и МСК
2025 Ю. Л. Жуковский, И. И. Белоглазов, Д. А. Клебанов, И. О. Темкин
Прогнозирование проницаемости нефтяных пластов на основе моделирования синтетических гидродинамических исследований скважин с помощью машинного обучения
2025 А. В. Соромотин, Д. А. Мартюшев
Модель инфраструктуры беспроводного заряда для электротранспорта предприятий открытой добычи полезных ископаемых
2025 И. Ю. Семыкина, В. М. Завьялов, Я. А. Нечипоренко, Е. Н. Таран