Подать статью
Стать рецензентом
Том 273
Страницы:
136-146
Скачать том:
RUS ENG

Исследование взаимодействия заливочной жидкости и озерной воды при вскрытии подледникового озера Восток в Антарктиде

Авторы:
Д. В. Сербин1
Г. В. Буслаев2
А. Ю. Лаврик3
В. Г. Кадочников4
А. Н. Дмитриев5
Об авторах
  • 1 — канд. техн. наук ассистент Санкт-Петербургский горный университет императрицы Екатерины II ▪ Orcid
  • 2 — канд. техн. наук научный руководитель лаборатории Санкт-Петербургский горный университет императрицы Екатерины II ▪ Orcid ▪ Scopus
  • 3 — аспирант Санкт-Петербургский горный университет императрицы Екатерины II ▪ Orcid ▪ Scopus
  • 4 — канд. техн. наук ассистент Санкт-Петербургский горный университет императрицы Екатерины II ▪ Orcid ▪ Scopus
  • 5 — канд. техн. наук доцент Санкт-Петербургский горный университет императрицы Екатерины II ▪ Orcid ▪ Scopus
Дата отправки:
2024-11-10
Дата принятия:
2025-04-10
Дата публикации онлайн:
2025-07-07
Дата публикации:
2025-07-07

Аннотация

Приведены результаты лабораторных исследований процессов образования и разрушения эмульсий воды и кремнийорганической жидкости, а также образования и диссоциации гидратов азота в термобарических условиях, приближенных к условиям на контакте ледника и подледникового озера Восток с использованием комплекса Gas Hydrate Autoclaves GHA 350. В качестве исследуемой была выбрана кремнийорганическая жидкость – полидиметилсилоксан WACKER AK-10 (в российской классификации по ГОСТ 13032-77 – ПМС-10) плотностью 0,9359 г/cм3, кинетической вязкостью 10 мм2/с. Установлено, что понижение температуры эмульсии приводит к увеличению времени ее разрушения, образованию микроэмульсий и множественных эмульсий типа «масло – в воде – в масле», особенно это проявляется при температурах ≤10 °С. Среднее время разрушения эмульсии составило 107 с. Минимальное время разрушения эмульсии наблюдается при минимальной частоте вращения мешалки 100 об/мин и максимальной температуре 60 °С, а максимальное время разрушения эмульсии наблюдается при частоте вращения мешалки 500 об/мин и температуре –2,8 °С. Установлено, что гидраты азота образуются при давлении 35,0±0,5 МПа и температуре ≤ –1 °С.

Исследование взаимодействия заливочной жидкости и озерной воды при вскрытии подледникового озера Восток в Антарктиде
Область исследования:
Геотехнология и инженерная геология
Ключевые слова:
эмульсии кремнийорганические жидкости газовые гидраты бурение скважин во льду экологически чистые технологии бурения вскрытие подледникового озера Восток
Перейти к тому 273

Финансирование

Исследования выполнены в рамках Государственного задания № FSRW-2024-0003.

Введение

В 1996 г. вышла первая официальная публикация об открытии огромного озера под мощным ледником Антарктиды в районе станции Восток, автором которой стал российский ученый А.П.Капица [1]. Из-за этого вектор научных исследований сместился в сторону комплексного междисциплинарного и международного исследования подледниковых озер [2, 3]. На сегодняшний день в Антарктиде обнаружено 675 подледниковых озер [4], а реализованных проектов бурения льда с последующим проникновением в озера всего четыре – Восток [5, 6], Уиланс [7, 8], Мерсер [8, 9] и Фильхнер [10]. Наибольший интерес российского научного сообщества вызывает крупнейшее из открытых – озеро Восток [2, 11, 12]. С 1990 г. проводилось бурение глубокой скважины 5Г специалистами Горного университета и Арктического и антарктического научно-исследовательского института (ААНИИ) при материально-технической и научной поддержке французских специалистов и логистической поддержке американских специалистов.

Целью бурения глубокой скважины сначала являлся отбор керна по всей мощности ледника, однако с открытием подледникового озера добавилась еще одна цель – экологически безопасное вскрытие озера с последующим чистым отбором проб озерной воды [13, 14]. В результате продолжительного бурения 5 февраля 2012 г. на глубине 3769,3 м российские ученые достигли поверхности подледникового озера Восток, а 25 января 2015 г. вскрыли его повторно [5, 6, 13]. Однако отобрать чистые пробы озерной воды так и не удалось. В настоящее время специалисты Горного университета активно ведут разработки эффективных и экологически чистых технологий бурения ледникового покрова и исследований подледниковых сред [15-19].

Бурение глубоких скважин во льду ведется с использованием различных низкотемпературных жидкостей (заливочные жидкости – ЗЖ), которые заливают в скважину с устья. ЗЖ обеспечивают компенсацию литостатического (горного) давления и являются очистным агентом. Без них бурение глубоких скважин невозможно, так как лед является пластично-хрупкой горной породой, в которой особенно активно проявляются пластические деформации при высоких давлениях и температурах массива, близких к температурам плавления. Вследствие этого уменьшается диаметр скважины, что приводит к осложнениям и авариям.

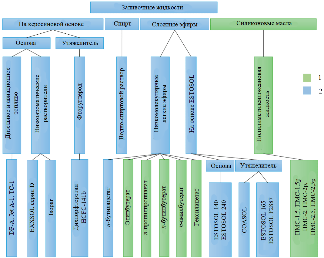
Низкотемпературные жидкости можно разделить на четыре основные группы (рис.1): двухкомпонентные жидкости на основе углеводородов с добавлением утяжелителя, спиртовые соединения, сложноэфирные соединения и силиконовые масла [20, 21]. Большинство этих жидкостей являются экологически небезопасными. Например, наиболее распространенная ЗЖ – смесь углеводородов, используемая в скважине 5Г, несмотря на преимущества (дешевизна, низкая вязкость, регулируемая в широком диапазоне плотность, инертность по отношению ко льду, гидрофобность), создана на основе авиационного топлива (ТС-1, Jet A-1) и является высокотоксичным соединением, а применяемые утяжелители класса фторуглеродов (фреон HCFC-141b) оказывают отрицательное воздействие на озоновый слой Земли [22].

Рис.1. Классификация заливочных жидкостей [20]

1 – используемые в бурении; 2 – перспективные

Вскрытие подледниковых водоемов базируется на принципе недокомпенсации давления, которая представляет собой разницу между литостатическим давлением Рг (давление льда) и гидростатическим Ргст (давление столба ЗЖ). Литостатическое давление должно быть больше гидростатического. Соблюдение данного условия обеспечивает при вскрытии подъем воды из озера в скважину, а ее поступление продолжается до момента, пока не наступит баланс давлений «жидкость в скважине – озеро» [23-25].

В момент вскрытия струя озерной воды, поступающая в скважину, активно перемешивается с ЗЖ, образуя эмульсию. Причем чем больше значение дифференциального давления, тем выше первоначальная скорость струи, и, соответственно, скорость и высота подъема озерной воды в скважину [25]. Эмульсия представляет собой смесь воды и более холодной ЗЖ, которая может способствовать более быстрому замерзанию, в сравнении с чистой водой, а также к загрязнению озерной воды в скважине, что не позволит отобрать чистые пробы [26-28].

Вскрытие также может осложниться образованием гидратов, которое затрудняет перемещение оборудования в скважине и повышает риски прихвата инструмента. С поверхности дна озера поступают пластовые воды, содержащие газы органического и неорганического происхождения, выступающие в роли гидратообразователя. Рост гидратной фазы происходит при определенных термобарических условиях и наличии гидратообразующих веществ, а ускоряют этот процесс высокие скорости потока, перемешивание, центры кристаллизации и свободная вода. Во время вскрытия подледниковых водоемов происходит активное перемешивание, что при наличии большой площади поверхности контакта озерной воды и холодной ЗЖ приводит к образованию твердых гидратов [29-31].

Образование гидратов обусловлено как химическим взаимодействием воды и ЗЖ, так и бюджетом атмосферных газов – кислорода и азота, которые поступают в озеро с талой водой [32, 33]. Например, в 2012 и 2015 годах при вскрытии подледникового озера Восток образовывался столб клатратов фреона, который разделял озерную воду и ЗЖ. Термобарические условия на контакте системы «озеро – ледник» являются оптимальными для образования многих видов гидратов. В работе [32] косвенно оценен объем и концентрация атмосферных газов, поступающих в озеро, однако прямые измерения не проводились ввиду отсутствия доступа к подледниковому пространству.

В данной статье рассматривается применение перспективных экологически чистых ЗЖ – силиконовых (кремнийорганических) жидкостей (масел) [34]. Силиконовые жидкости прозрачны, бесцветны, не имеют запаха, практически нерастворимы в воде и весьма устойчивы к химической и окислительной деградации [35]. Они имеют широкий спектр промышленного, потребительского, пищевого и фармацевтического применения как в чистом виде, так и в качестве ингредиента в составе готового продукта. Часто силиконовые добавки можно встретить в составе косметических средств. Многие поставщики используют эти силиконовые жидкости для создания своих собственных промышленных смесей и эмульсий, но силиконовые жидкости производятся лишь несколькими компаниями в мире и являются товарным продуктом.

Силиконовые жидкости используются в пищевой промышленности, например, пищевая добавка Е900 представляет собой жидкий полидиметилсилоксан (ПМС) и является пеногасителем при промышленном производстве продуктов питания. Добавка применяется как связующий агент, стабилизатор, текстуратор, антикомкователь и антислеживатель, что подтверждает ее экологическую безопасность [22, 36]. ПМС также используют в качестве добавки к буровым растворам при бурении эксплуатационных скважин на нефть и газ [21]. Развитие и инвестирование производства кремнийорганических жидкостей с каждым годом неуклонно растет, что в итоге может привести к рациональному распределению их изготовления с учетом потребления, логистики и энергообеспеченности процессов, особенно в быстрорастущих азиатских регионах, а также открытию новых направлений применения (например, в бурении глубоких скважин во льдах Арктики и Антарктики [37, 38]).

К преимуществам ПМС относят экологическую чистоту, нетоксичность, гидрофобность, смешиваемость, сохранение плотностных и реологических характеристик в широком диапазоне температур, к недостаткам – высокая стоимость, низкая скорость испарения, высокая сжимаемость и значительное изменение плотности в зависимости от температуры.

Новым технологическим решением ПМС является использование в качестве ЗЖ при бурении глубоких скважин во льду [20]. Специалисты из России, Китая, США и Европы проводят всесторонние исследования: взаимодействие ПМС с ледяным шламом, выбор марки и производителя для конкретных условий бурения по плотностным и реологическим свойствам, проводят экспериментальное бурение, изучают влияние на гидравлическую систему и взаимодействие с материалами и др.

В настоящее время не существует реализованных проектов бурения скважин с применением ПМС [21], поэтому процессы бурения льда и вскрытия подледниковых водоемов с использованием ПМС линейного строения до сих пор остаются малоизученными. Моделирование и прогнозирование процессов вскрытия подледниковых водоемов с обеспечением технологических и экологических требований требует подробного рассмотрения ключевых задач исследования процессов образования и разрушения эмульсий (воды и ПМС) и газовых гидратов. Объектом исследования является взаимодействие ПМС и озерной воды при вскрытии подледниковых водоемов, а предметом – процессы образования и разрушения эмульсий и газовых гидратов. Цель исследования заключается в определении влияния температуры жидкостей, интенсивности их перемешивания и типа газа на процессы образования и разрушения эмульсий и газовых гидратов с учетом термобарических условий на контакте ледника и подледникового озера Восток.

Методы исследования

В качестве исследуемой жидкости использовалась кремнийорганическая жидкость WACKER AK-10 (ПМС-10 в российской классификации по ГОСТ 13032-77) от немецкой химической компании Wacker Chemie (табл.1).

Таблица 1

Технические характеристики кремнийорганической жидкости WACKER AK-10 при T= 25 °С [9]

Параметр

Показатель

Метод определения

Видимость

Бесцветный, чистый

Плотность, г/cм3

0,93

DIN 51757

Температура кипения, °С

180

ISO 2592

Температура воспламенения (жидкости), °С

365

EN 14522

Температура застывания, °С

–80

DIN 51794

Поверхностное натяжение, Н/м

0,020

DIN 53914

Кинетическая вязкость, мм2

10

DIN 53019

Динамическая вязкость, МПа·с

9,3

Коэффициент теплового расширения

при 0-150 °С, м2·10–4/(м2 · °С)

10

Исследования проводились с использованием лабораторного оборудования научного центра «Арктика» Горного университета. На первоначальном этапе в лабораторных условиях определялись плотностные и реологические свойства исследуемой жидкости. Плотность WACKER AK-10 измерялась двумя независимыми методами: при помощи электронного плотномера Mettler Toledo Density meter Easy D40 и ареометра АОН-1; температура – с использованием цифрового термометра ЛТ-300; вязкость – вискозиметра Fann 35SA. Образование и разрушение эмульсий и газовых гидратов изучались с использованием немецкой газогидратной автоклавной системы Gas Hydrate Autoclaves GHA-350, которая включает автоклав GHA-350, верхнеприводную мешалку, термостат Huber Ministat 240, газовые бустеры с максимальным давлением 15 и 40 МПа, систему приготовления модельного газа, три видеокамеры и компьютер. Газогидратная автоклавная система позволяет создать термобарические условия, близкие к условиям в точке вскрытия подледникового озера Восток скважиной 5Г (давление 33,78±0,05 МПа; температура плавления льда на контакте ледника с озером –2,72±0,10 °С [8]; объем жидкостей в автоклаве – вода 200 мл, ПМС 125 (200) мл). В воду предварительно добавлялся концентрат красителя – метиленовый синий – для лучшей визуализации процесса. В качестве газа для создания давления использовались азот, гелий и их смесь в соотношении 1:1. В качестве озерной воды использовалась вода, полученная из керна озерного льда скважины 5Г на станции Восток. Лабораторные исследования проводились с видеозаписью процессов образования и разрушения эмульсии при давлении Р = 35,0±0,2 МПа с изменением частоты вращения мешалки n от 100 до 700 об/мин и температуры эмульсий Тэ от –3,5 до 60 °С. Время перемешивания жидкостей составляло 60 с (подобрано экспериментально таким образом, чтобы эмульсия при дальнейшем перемешивании не изменяла своей дисперсности). Опыты при одинаковых РТэ условиях проводились 1-4 раз. По окончании опытов проводилась визуальная обработка всех видеозаписей.

Обсуждение результатов

Результаты измерений плотностных и реологических свойств WACKER AK-10 при Т = 25 °С: плотность 0,9359 г/cм³; кинетическая вязкость 10 мм2/с. Проведено 10 серий (168 опытов, из них семь опытов с длительностью видеозаписи 20-600 мин) лабораторных исследований процесса образования и разрушения эмульсий.

Интенсивность перемешивания имеет большое влияние на дисперсность эмульсии. Перемешивание WACKER AK-10 и воды при Р = 35 МПа и частоте вращения n < 200 об/мин приводит к образованию полидисперсных эмульсий, а при частоте вращения n ≥ 200-400 об/мин (диапазон обусловлен изменением Тэ) образуются монодисперсные эмульсии. Увеличение частоты вращения мешалки приводит к уменьшению размеров глобул эмульсии. На рис.2, а представлена эмульсия в момент остановки мешалки, образованная при Тэ= 0 °С, Р = 35 МПа и n= 100 об/мин, которая характеризуется полидисперсностью, так как глобулы имеют разные размеры (0,2-6 мм). Эмульсия на рис.2, б, образованная при Т = 0 °С, Р = 35 МПа и n= 700 об/мин является монодисперсной, размеры ее глобул составляют 1-2 мм.

Рис.2. Результаты образования и разрушения эмульсий и воды: а – вид эмульсии в момент остановки мешалки при Т = 0 °С и n = 100 об/мин; б – вид эмульсии в момент остановки мешалки при Т = 0 °С и n = 700 об/мин; в – образование мелкодисперсных эмульсий в процессе разрушения при Т = 0 °С и n = 600 об/мин; г – образование мелкодисперсных эмульсий в процессе разрушения при Т = –3,5 °С и n = 400 об/мин; д – образование эмульсии типа М/В/М при Т = –2,8 °С и n = 100 об/мин; е – образование эмульсии типа М/В/М при Т= –3,5 °С и n = 150 об/мин

Рис.3. Процесс разрушения эмульсии WACKER AK-10 и воды при Р = 35 МПа, Т= 10 °С, n = 250 об/мин: а – 10 с; б – 30 с; в – 60 с; г – 84 с (полное разрушение эмульсии)

Видео по ссылке webm

Понижение температуры перемешиваемых жидкостей Т ≤ 10 °С приводит к образованию мелкодисперсных эмульсий с размерами глобул 0,1-0,5 мм (рис.2, в, г). Понижение температуры жидкостей до 0 °С и ниже в редких случаях приводит к образованию множественных эмульсий типа М/В/М (масло – в воде – в масле). На рис.2, д, е представлены эмульсии, диаметр большой глобулы воды которой составляет 6,75 мм с маленькими глобулами кремнийорганической жидкости внутри диаметром 0,05-0,30 мм. Как правило, время жизни таких отдельных глобул не превышает 5 мин.

Процесс разрушения эмульсии представлен на рис.3. После остановки перемешивания наблюдается активное слияние глобул воды и образование более крупных, превышающих первоначальный размер в 2-7 раз, при этом проявляется кинетическая неустойчивость, приводящая к кремажу эмульсий (процесс всплывания частиц дисперсной фазы под влиянием силы тяжести; в данном случае дисперсной фазой является вода) с последующей коалесценцией.

Процесс слияния (коалесценции) двух глобул с образованием новой, большей по размеру, глобулы запечатлен на рис.4. При появлении в кадре четкой границы раздела эмульсии и воды на ней образуется мелкодисперсная эмульсия. Слой глобул постепенно уменьшается и в итоге образуются более крупные образования – флокулы и глобулы – совокупность нескольких макромолекул. Флокулы разрушаются в первые минуты, а время существования отдельных глобул может доходить до десятков часов. Отдельные глобулы, которые дольше всего существуют, находятся на контакте двух жидкостей и твердой поверхности, что приводит к их последующему слиянию.

Результаты лабораторных исследований времени разрушения эмульсии представлены в табл.2 и рис.5. При частоте вращения мешалки в интервале 150-300 об/мин с использованием азота наблюдаются верхние экстремумы времени разрушения эмульсий, которые падают до минимальных значений при n= 400 об/мин. При n> 400 об/мин зависимость от частоты вращения уменьшается и становится линейной, особенно это проявляется при Тэ= 30-60 °С. Также наблюдается смещение экстремумов времени разрушения эмульсии в зависимости от частоты вращения мешалки, так при Тэ= 60 °С экстремум достигается при n= 300 об/мин, а при Тэ= 10 °С экстремум находится при n= 150 об/мин. На рис.5 представлены зависимости времени разрушения эмульсии от частоты вращения мешалки с использованием гелия. Прослеживается линейная слабовосходящая зависимость, и для этих данных разработаны математические модели с целью определения времени разрушения эмульсии у в зависимости от температуры жидкостей Т и частоты вращения мешалки х:

Т= 10 °С, y= 0,2696x+ 29,329; Т= 0 °С, y= 0,2673x+ 70,971; Т= 2,8 °С, y= 0,3194x+ 71,757; Т= 3,5 °С, y= 0,1642x+ 93,485.

Рис.4. Коалесценция глобул при Т = 10 °С: а – две отдельные глобулы; б – слияние глобул; в – одна целая глобула

Эти модели представляют наибольший интерес, так как по РТ условиям близки к условиям на контакте подледникового озера Восток и ледника.

Таблица 2

Результаты лабораторных исследований процесса разрушения эмульсии WACKER AK-10 (ПМС-10) и воды

№ п/п

Частота вращения n, об/мин

Газ, используемый для создания давления в автоклаве

Азот (N2)

N2+He

Гелий (He)

Объем жидкости в автоклаве

125 мл ЗЖ + 200 мл воды

200 мл ЗЖ + 200 мл воды

Среднее время разрушения эмульсии tрэ при различных температурах, с

60 °С

50 °С

40 °С

30 °С

20 °С

10 °С

10 °С

0 °С

–2,8 °С

–3,5 °С

1

100

0,0

0,0

28,0

31,0

32,0

90,5

59,3

82,5

106,0

2

150

60,0

61,0

92,0

102,0

148,3

86,0

89,0

102,0

115,0

3

200

92,0

85,7

117,0

112,0

72,0

107,8

79,0

118,0

128,5

125,0

4

250

102,0

118,0

80,3

78,0

91,7

89,0

149,0

144,0

140,0

5

300

108,5

57,0

57,0

66,5

70,5

96,0

93,5

151,5

157,0

140,0

6

350

58,5

74,0

90,0

106,0

174,5

180,0

155,0

7

400

41,5

37,0

38,0

53,5

74,5

80,0

143,0

209,0

235,0

165,0

8

500

41,8

39,0

39,0

50,0

100,0

83,0

184,5

240,0

279,0

170,0

9

600

43,0

42,0

54,0

97,0

93,3

210,0

225,0

270,0

182,0

10

700

45,8

42,0

50,0

60,0

107,0

102,5

200,0

220,0

250,0

216,0

Изменение вида газа и увеличение объема пробы WACKER AK-10 от 125 до 200 мл приводит к увеличению времени разрушения эмульсии. В диапазоне частот вращения 100-250 об/мин наблюдается минимальное время разрушения эмульсии при использовании гелия, в диапазоне 250-300 об/мин время разрушения эмульсии для гелия и азота одинаковое, а выше 300 об/мин эмульсии с гелием разрушаются в два раза медленнее, чем эмульсии с использованием азота.

Рис.5. Зависимости времени разрушения эмульсии из WACKER AK-10 и воды от частоты вращения мешалки при Т = –3,5-60,0 °С и Р = 35 МПа

Понижение температуры жидкостей приводит к увеличению времени разрушения эмульсии, особенно это проявляется при температуре Тэ ≤ 20 °С и ниже. Например, изменение температуры от 30 до 10 °С при одинаковой интенсивности перемешивания n= 700 об/мин увеличивает время разрушения эмульсии в два раза.

Исследования процесса образования и разрушения (диссоциации) гидратов в смеси воды, кремнийорганической жидкости и газа в условиях, приближенных к условиям поверхности подледникового озера Восток, проводились с использованием газогидратной автоклавной системы. Учитывая технологию вскрытия подледниковых водоемов и термобарические условия образования гидратов, нужный интервал температур составляет от –10 до +10 °С. По результатам лабораторных исследований установлено: гидраты азота образуются при Р = 35±0,5 МПа и Т ≤ –1 °С, это означает, что при наличии достаточного объема азота во льду еще до вскрытия могут образоваться гидраты азота. В смеси азота и гелия в соотношении 1:1 при Р = 35±0,5 МПа и Т ≤ –2,8 °С также образуются гидраты, с учетом инертности гелия образованные соединения являются гидратами азота.

Добавление инертного газа – гелия – в азот привело к сдвигу PTусловий образования твердых газовых гидратов в сторону уменьшения температуры. Использование гелия для создания давления в автоклаве и наличие остаточного азота в жидкостях привело к образованию гидрата азота при Р = 35±0,5 МПа и Т ≤ –5 °С (рис.6, 7, а), в данном случае точное содержание азота установить сложно. В некоторых опытах увеличение частоты вращения мешалки приводило к ее прихвату в автоклаве, в результате чего опыт заканчивался. Это происходило из-за мгновенной интенсификации процесса образования большого количества гидратов за счет активного перемешивания воды и кремнийорганической жидкости. Данное явление особенно необходимо учитывать при разработке технологий бурения скважин во льдах и вскрытия подледниковых водоемов.

Рис.6. Образование и разрушение гидрата азота: а – до диссоциации; б – после диссоциации гидратов азота при Т= –5 °С и Р = 25 МПа

Рис.7. Диссоциация гидрата азота при Т = 0 °С и Р = 25 МПа по истечении времени: а – 0 мин; б – 1 мин; в – 2 мин; г – 3 мин; д – 4 мин; е – 5 мин

Известно, что диссоциация газовых гидратов инициируется за счет уменьшения давления или повышения температуры. После понижения давления в автоклаве с 35 до 25 МПа наблюдается выделение пузырьков газа малого размера 0,2-0,8 мм из гидратов и накопление их в замкнутом пространстве (рис.7, б). Пузырьки сливаются и формируют большие пузырьки размером 1-5 мм. По накоплении критического объема газа (через 70-90 с после начала изменения давления) пузырьки разрушаются, и газ вырывается наверх (рис.7, в). Процесс диссоциации интенсифицируется с высвобождением первых пузырьков, и через 30-40 с наблюдается увеличение их размера с 0,2-0,8 до 0,8-5 мм (рис.7, г), они покрывают более 70 % поверхности смотрового окна. Слияние маленьких пузырьков в большие и их высвобождение продолжается 40-60 с, после чего размер образующихся пузырьков вновь уменьшается до 0,2-0,8 мм, и образуются отдельные слияния в пузырьки до 5 мм (рис.7, д, е).

Понижение температуры в автоклаве Т ≤ 0 °С и образование льда/гидратов на внутренней стороне смотровых окон для видеокамер приводит к конденсации с наружной стороны. Это мешает визуальному наблюдению за процессами, что необходимо учитывать в дальнейших исследованиях.

Заключение

Проведен комплекс исследований, направленный на изучение образования и разрушения эмульсий и газовых гидратов при взаимодействии двух жидкостей (воды и кремнийорганической жидкости) и создания давления с помощью гелия и/или азота, которое носило характер опытно-методических работ, поскольку лабораторные исследования эмульсий и газовых гидратов в термобарических условиях, приближенных к условиям на контакте ледника и подледникового озера Восток, не проводились.

Изучено влияние температуры жидкостей, интенсивности перемешивания и типа газа на процессы образования и разрушения эмульсий из воды и WACKER AK-10:

  • наблюдается низкая термодинамическая и кинетическая устойчивость исследуемой эмульсии;
  • интенсивность перемешивания во многом влияет на дисперсность (с увеличением интенсивности перемешивания уменьшаются размеры глобул) и время разрушения эмульсий (опыты с использованием азота показали точки максимума при частоте вращения мешалки n= 150-300 об/мин, с использованием гелия при частоте вращения мешалки n= 600-700 об/мин).

Выводы

Апробированная методика лабораторных исследований с использованием комплекса Gas Hydrate Autoclaves GHA 350 является применимой для изучения процессов образования и разрушения эмульсий и газовых гидратов. В лабораторных условиях с использованием современного поверенного оборудования измерены плотностные и реологические свойства исследуемой кремнийорганической жидкости WACKER AK-10 при Т = 25 °С: плотность – 0,9359 г/cм³, кинетическая вязкость – 10 мм2/с.

Установлено, что понижение температуры эмульсии приводит к увеличению времени ее разрушения, образованию микроэмульсий, которые характеризуются снижением межфазного натяжения между водной и органической фазами до сверхнизких значений и множественных эмульсий типа М/В/М, особенно это проявляется при Тэ ≤ 10 °С. Среднее время разрушения эмульсии составило 107 с. Минимальное время разрушения эмульсии наблюдается при минимальной частоте вращения мешалки n= 100 об/мин и максимальной температуре Тэ = 60 °С, а максимальное время разрушения эмульсии наблюдается при частоте вращения мешалки n= 500 об/мин и температуре Тэ = –2,8 °С.

Установлено, что гидраты азота образуются при давлении Р = 35±0,5 МПа и температуре Т ≤ –1 °С. Добавление инертного газа – гелия – в азот приводит к сдвигу PTусловий образования гидратов азота – с соотношением газов 1:1 гидраты азота образуются при Р = 35±0,5 МПа и Т ≤ –2,8 °С.

Исследования процессов образования и разрушения эмульсий и газовых гидратов являются актуальными и значимыми при разработке технологии экологически безопасного и безаварийного вскрытия подледниковых водоемов с использованием кремнийорганических жидкостей.

При проведении дальнейших исследований необходимо использовать другие марки кремнийорганических жидкостей, например ПМС-1,5, ПМС-2,0, ПМС-2,5, ПМС-3,0, ПМС-1,5р, ПМС-2,0р, ПМС-2,5р, представляющие наибольший интерес с точки зрения применимости при вскрытии подледникового озера Восток.

Литература

  1. Попов С.В., Масолов В.Н., Лукин В.В. Отечественные геофизические исследования подледникового озера Восток, Восточная Антарктида // Вопросы географии. 2020. Сборник 150. С. 212-224.
  2. Siegert M.J. A 60-year international history of Antarctic subglacial lake exploration // Geological Society, London, Special Publications. 2018. Vol. 461. P. 7-21. DOI: 10.1144/SP461.5
  3. Большунов А.В., Васильев Н.И., Тимофеев И.П. и др. Перспективное технологическое решение по отбору проб донных отложений подледникового озера Восток: актуальность и постановка задач исследований // Записки Горного института. 2021. Т. 252. С. 779-787. DOI: 10.31897/PMI.2021.6.1
  4. Livingstone S.J., Yan Li, Rutishauser A. et al. Subglacial lakes and their changing role in a warming climate // Nature Reviews Earth & Environment. 2022. Vol. 3. Iss. 2. P. 106-124. DOI: 10.1038/s43017-021-00246-9
  5. Тalalay P.G., Markov A.N. Thermobaric Conditions at Ice-Water Interface in Subglacial Lake Vostok, East Antarctica // Natural Resources. 2015. Vol. 6. № 6. P. 423-432. DOI: 10.4236/nr.2015.66040
  6. Литвиненко В.С. Уникальные техника и технологии бурения скважин во льдах Антарктиды // Записки Горного института. 2014. Т. 210. С. 5-10.
  7. Malczyk G., Gourmelen N., Werder M. et al. Constraints on subglacial melt fluxes from observations of active subglacial lake recharge // Journal of Glaciology. 2023. Vol. 69. Iss. 278. P. 1900-1914. DOI: 10.1017/jog.2023.70
  8. Mikucki J.A., Lee P.A., Ghosh D. et al. Subglacial Lake Whillans microbial biogeochemistry: a synthesis of current knowledge // Philosophical Transactions of the Royal Society A. 2016. Vol. 374. Iss. 2059. № 20140290. DOI: 10.1098/rsta.2014.0290
  9. Yan Zhou, Xiangbin Cui, Zhenxue Dai et al. The Antarctic Subglacial Hydrological Environment and International Drilling Projects: A Review // Water. 2024. Vol. 16. Iss. 8. № 1111. DOI: 10.3390/w16081111
  10. Griffiths H.J., Anker P., Linse K. et al. Breaking All the Rules: The First Recorded Hard Substrate Sessile Benthic Community Far Beneath an Antarctic Ice Shelf // Frontiers in Marine Science. 2021. Vol. 8. № 642040. DOI: 10.3389/fmars.2021.642040
  11. Васильев Н.И., Лейченков Г.Л., Загривный Э.А. Перспективы получения образцов донных отложений подледникового озера Восток // Записки Горного института. 2017. Т. 224. С. 199-208. DOI: 10.18454/PMI.2017.2.199
  12. Siegert M.J., Ross N., Le Brocq A.M. Recent advances in understanding Antarctic subglacial lakes and hydrology // Philosophical Transactions of the Royal Society A. 2016. Vol. 374. Iss. 2059. № 20140306. DOI: 10.1098/rsta.2014.0306
  13. Bulat S.A. Microbiology of the subglacial Lake Vostok: first results of borehole-frozen lake water analysis and prospects for searching for lake inhabitants // Philosophical Transactions of the Royal Society A. 2016. Vol. 374. Iss. 2059. № 20140292. DOI: 10.1098/rsta.2014.0292
  14. Игнатьев С.А., Васильев Д.А., Большунов А.В. и др. Экспериментальные исследования переноса ледяного шлама воздухом при бурении снежно-фирновой толщи // Лед и Снег. 2023. Т. 63. № 1. С. 141-152. DOI: 10.31857/S2076673423010076
  15. Большунов А.В., Васильев Д.А., Игнатьев С.А. и др. Механическое бурение ледников с очисткой забоя сжатым воздухом // Лед и Снег. 2022. Т. 62. № 1. С. 35-46. DOI: 10.31857/S2076673422010114
  16. Коробов Г.Ю., Воронцов А.А. Исследование условий образования газогидратных и асфальтосмолопарафиновых отложений при добыче нефти механизированным способом // Известия Томского политехнического университета. Инжиниринг георесурсов. 2023. Т. 334. № 10. С. 61-75. DOI: 10.18799/24131830/2023/10/4181
  17. Bolobov V., Martynenko Y., Yurtaev S. Experimental Determination of the Flow Coefficient for a Constrictor Nozzle with a Critical Outflow of Gas // Fluids. 2023. Vol. 8. Iss. 6. № 169. DOI: 10.3390/fluids8060169
  18. Шишкин Е.В., Большунов А.В., Тимофеев И.П. и др. Модель шагающего пробоотборника для исследования донной поверхности подледникового озера Восток // Записки Горного института. 2022. Т. 257. C. 853-864. DOI: 10.31897/PMI.2022.53
  19. Litvinenko V., Trushko V. Modelling of geomechanical processes of interaction of the ice cover with subglacial Lake Vostok in Antarctica // Antarctic Science. 2025. Vol. 37. Iss. 1. P. 39-48. DOI: 10.1017/S0954102024000506
  20. Talalay P.G. Mechanical Ice Drilling Technology. Springer, 2016. 284 p. DOI: 10.1007/978-981-10-0560-2
  21. Triest J., Alemany O. Drill fluid selection for the SUBGLACIOR probe: a review of silicone oil as a drill fluid // Annals of Glaciology. 2014. Vol. 55. Iss. 68. P. 311-321. DOI: 10.3189/2014AoG68A028
  22. Solomon S., Ivy D.J., Mills M.J. et al. Emergence of healing in the Antarctic ozone layer // Science. 2016. Vol. 353. Iss. 6296. P. 269-274. DOI: 10.1126/science.aae0061
  23. Sukhanov A., Gansheng Yang, Vishniakov R., Vasilev N. The electromechanical drill penetrates the subglacial lake Vostok – A Case Study // Oil Gas European Magazine. 2020. Vol. 46. Iss. 2. P. 12-16. DOI: 10.19225/200611
  24. Michaud A.B., Vick-Majors T.J., Achberger A.M. et al. Environmentally clean access to Antarctic subglacial aquatic environments // Antarctic Science. 2020. Vol. 32. Iss. 5. P. 329-340. DOI: 10.1017/S0954102020000231
  25. Сербин Д.В. Предотвращение образования эмульсии при вскрытии подледниковых водоемов // Известия Уральского государственного горного университета. 2021. Вып. 3 (63). С. 80-88. DOI: 10.21440/2307-2091-2021-3-80-88
  26. Vasilev N.I., Timofeev I.P., Bolshunov A.V. et al. Extension-Type Pulling-and-Running Gear for Investigations of Subglacial Lake Vostok // International Journal of Engineering and Technology. 2017. Vol. 9. № 4. P. 3330-3337. DOI: 10.21817/ijet/2017/v9i4/170904424
  27. Липенков В.Я., Туркеев А.В., Екайкин А.А. и др. Вскрытие подледникового озера Восток: уроки и выводы для будущих полномасштабных исследований // Проблемы Арктики и Антарктики. 2024. Т. 70. № 4. С. 477-498 (in English). DOI: 10.30758/0555-2648-2024-70-4-477-498
  28. Lukin V.V., Vasiliev N.I. Technological aspects of the final phase of drilling borehole 5G and unsealing Vostok Subglacial Lake, East Antarctica // Annals of Glaciology. 2014. Vol. 55. Iss. 65. P. 83-89. DOI: 10.3189/2014AoG65A002
  29. Gizatullin R., Dvoynikov M., Romanova N., Nikitin V. Drilling in Gas Hydrates: Managing Gas Appearance Risks // Energies. 2023. Vol. 16. Iss. 5. № 2387. DOI: 10.3390/en16052387
  30. Gaidukova O., Misyura S., Morozov V., Strizhak P. Gas Hydrates: Applications and Advantages // Energies. 2023. Vol. 16. Iss. 6. № 2866. DOI: 10.3390/en16062866
  31. Alekhina I., Ekaykin A., Moskvin A., Lipenkov V. Chemical characteristics of the ice cores obtained after the first unsealing of subglacial Lake Vostok // Geological Society, London, Special Publications. 2017. Vol. 461. P. 187-196. DOI: 10.1144/SP461.3
  32. Липенков В.Я., Туркеев А.В., Васильев Н.И. и др. Температура плавления льда и газосодержание воды на контакте ледника с подледниковым озером Восток // Проблемы Арктики и Антарктики. 2021. Т. 67. № 4. С. 348-367. DOI: 10.30758/0555-2648-2021-67-4-348-367
  33. Fourteau K., Martinerie P., Faïn X. et al. Estimation of gas record alteration in very low-accumulation ice cores // Climate of the Past. 2020. Vol. 16. Iss. 2. P. 503-522. DOI: 10.5194/cp-16-503-2020
  34. Talalay P.G. Perspectives for development of ice-core drilling technology: a discussion // Annals of Glaciology. 2014. Vol. 55. Iss. 68. P. 339-350. DOI: 10.3189/2014AoG68A007
  35. Qinglei Wang, Huanrui Zhang, Zili Cui et al. Siloxane-based polymer electrolytes for solid-state lithium batteries // Energy Storage Materials. 2019. Vol. 23. P. 466-490. DOI: 10.1016/j.ensm.2019.04.016
  36. Xiao-ying Zhang, Pei-ying Zhang. Polymersomes in Nanomedicine – A Review // Current Nanoscience. 2017. Vol. 13. Iss. 2. P. 124-129. DOI: 10.2174/1573413712666161018144519
  37. Bohan Zhang, Jianfu Ma, Khan M.A. et al. The Effect of Economic Policy Uncertainty on Foreign Direct Investment in the Era of Global Value Chain: Evidence from the Asian Countries // Sustainability. 2023. Vol. 15. Iss. 7. № 6131. DOI: 10.3390/su15076131
  38. Barykin S.E., Sergeev S.M., Provotorov V.V. et al. Sustainability Analysis of Energy Resources Transport Based on A Digital N-D Logistics Network // Engineered Science. 2024. Vol. 29. № 1093. DOI: 10.30919/es1093

Похожие статьи

Комплексные исследования снежно-фирновой толщи в районе российской антарктической станции Восток
2025 А. В. Большунов, С. А. Игнатьев, Г. Д. Горелик, Н. С. Крикун, Д. А. Васильев, И. В. Ракитин, В. С. Шадрин
О результатах крупномасштабной пешеходной магнитометрической съемки в пределах полуострова Брокнес (холмы Ларсеманн, Земля Принцессы Елизаветы, Восточная Антарктида)
2025 Г. Д. Горелик, Н. П. Сенчина, Д. Е. Ушаков
Пегматиты оазиса Холмы Ларсеманн, Восточная Антарктида: новые полевые геологические и геофизические данные
2025 И. А. Бабенко, И. В. Таловина, Д. Е. Ушаков, Н. С. Крикун
Исследование и разработка технологии строительства снежных аэродромов для приема колесных самолетов в Антарктиде
2025 С. П. Поляков, С. В. Попов
О результатах беспилотной аэромагнитной съемки в районе оазиса Бангера и холмов Хайджамп, Земля Уилкса, Восточная Антарктида
2025 А. Е. Симаков, Ф. Г. Гуторов, Г. Л. Лейченков, А. В. Голынский, В. Г. Анцев, Д. А. Голынский
Экспериментальное бурение льда с кремнийорганической жидкостью снарядом КЭМС-135 в скважине 5Г (станция Восток, Антарктида)
2025 А. В. Большунов, С. А. Игнатьев; Д. В. Сербин; А. В. Туркеев