Submit an Article
Become a reviewer
Vol 250
Pages:
542-552
Download volume:
RUS ENG
Article

Methodology of modeling nonlinear geomechanical processes in blocky and layered rock masses on models made of equivalent materials

Authors:
Boris Yu. Zuev
About authors
  • канд. техн. наук Head of Laboratory Saint Petersburg Mining University ▪ Orcid ▪ Scopus
Date submitted:
2021-03-31
Date accepted:
2021-09-29
Date published:
2021-10-21

Abstract

The research purpose is to develop a methodology that increases the reliability of reproduction and research on models made of equivalent materials of complex nonlinear processes of deformation and destruction of structured rock masses under the influence of underground mining operations to provide a more accurate prediction of the occurrence of dangerous phenomena and assessment of their consequences. New approaches to similarity criterion based on the fundamental laws of thermodynamics; new types of equivalent materials that meet these criteria; systems for the formation of various initial and boundary conditions regulated by specially developed computer programs; new technical means for more reliable determination of stresses in models; new methods for solving inverse geomechanical problems in the absence of the necessary initial field data have been developed. Using the developed methodology, a number of complex nonlinear problems have been solved related to estimates of the oscillatory nature of changes in the bearing pressure during dynamic roof collapse processes; ranges of changes in the frequency of processes during deformation and destruction of rock mass elements, ranges of changes in their accelerations; parameters of shifts with a violation of the continuity of the rock mass under the influence of mining: secant cracks, delaminations, gaping voids, accounting for which is necessary to assess the danger of the formation of continuous water supply canals in the water-protection layer.

Область исследования:
Mining
Keywords:
similarity criterion energy balance equivalent materials initial and boundary conditions physical and geophysical fields patterns of deformation and destruction of structured rock masses
10.31897/PMI.2021.4.7
Go to volume 250

Introduction

In the world practice of developing deposits of solid minerals, a significant potential has been accumulated for managing geomechanical processes, i.e. intending to change the stress-strain state (SSS) of a rock mass in order to ensure the efficiency and safety of mining production. The results of the analysis of practical experience in the development of solid mineral deposits have shown that there are many examples of the destruction of mine workings, reduction of mining safety and economic efficiency of mining production, increase in mineral losses, man-made and environmental disasters [9, 10, 14].

The occurrence of such emergencies is predetermined by the insufficient completeness of modern scientific knowledge about the physical nature of large-scale nonlinear geomechanical processes occurring in areas of rock mass inaccessible to direct measurements with constantly changing parameters of man-made cracks (stratification, secant), block structures, as well as nonlinear parameters of shifts and rock pressure as underground mining develops [34]. A significant impact on the probability of emergency situations in the last 20-25 years is also caused by a sharp increase in the intensity of stoping operations associated with the use of high-performance stoping and tunneling equipment and, as a result, qualitative changes in geomechanical processes.

The practical experience of using various SSS research methods of real blocky and layered rock masses shows that the modeling method on models made of equivalent materials (EM) has great potential for studying such nonlinear processes in various mining situations and obtaining not only qualitative but also quantitative characteristics. Using this method, proposed by G.N.Kuznetsov, which received practical implementation both in his works and in the studies of M.F.Shklyarskiy, M.N.Budko, M.S.Zlotnikov, F.P.Glushikhin, A.A.Borisov, V.P.Zubov, a number of problems of important scientific and practical importance were solved, the main qualitative dependences of the SSS parameters of the rock mass on geological and mining factors were established. In the works of F.P.Glushikhin, M.V.Kurlenya, V.N.Reva, M.A.Rosenbaum, G.L.Fisenko, E.I.Shemyakin, M.F.Shklyarskiy, “the phenomenon of zonal disintegration of rocks around underground workings” was established [34].This method, based on the similarity criterion of G.N.Kuznetsov, has become widespread in more than 30 countries of the world: Germany, China, France, etc. Recently, the method has been most often used in China in solving various geomechanical problems. For example, solving the problems of deep-lying deposits development [24, 29], studying the processes of dynamic shifts in the development of minerals [25, 28, 30], the effect of roof fracturing on the parameters of the shift troughs [31-33], the particle composition of materials on their deformation characteristics [26], the processes of pillars destruction [27].

Formulation of the problem

The current level of development of the EM modeling method does not allow to fully ensure the disclosure of its potential for a more reliable reproduction and reliable study of deep, complex dynamic processes of transformation of various structures and physical fields during underground mining of solid minerals. Long-term research carried out at VNIMI and St. Petersburg Mining University has shown that the solution of this important task is possible only with the development of a new research methodology based on more universal similarity criterion, the development of appropriate types of EM and technical solutions that ensure the similarity of initial and boundary conditions for the simulated area of the rock mass, reproduction of various types of mining operations, as well as the study of a complex of physical fields, dynamic and energy exchange processes.

Basics of modeling on EM

The basics of modern scientific ideas about the existence of such physical phenomena was laid in the middle of the 19th century. In the works of J.Bertrand, Rayleigh, T.A.Afanasieva-Ehrenfest, J.Buckingham, A.Federman, fundamental signs of similarity of physical phenomena were established, based on the analysis of dimensions, Newton's theorem on dynamic similarity, the relationship of the number of dimensionless complexes with the number of dimensional quantities of their components. The similarity theory was further developed in the works of M.V.Kirpichev, L.I.Sedov, P.K.Kondakov, and the application of this theory in relation to the study of geomechanical processes – in the works of G.N.Kuznetsov, A.A.Borisov and other researchers [8, 23, 34].

The key elements of similarity theory are related similarity constants, the values of which are determined by basic physical laws. Derived by J.Bertrand's mathematical expression for the dynamic similarity invariant was based on the general concept of dynamic similarity expressed by Newton, so this mathematical expression is usually called Newton's similarity law. In the works of G.N.Kuznetsov, a mathematical derivation of this law is given [8], based on the provision of geometric, kinematic and dynamic similarity, which in its final form can be expressed in the form of an equation:

P n t n 2 ρ n l n 4 = P m t m 2 ρ m l m 4 = N l =idem, or  P m / ρ m a m l m 3 = P n / ρ n a n l n 3 =inv,

where P, t, ρ, l, a – power, time, density, element size, acceleration; m and n– indexes corresponding to the model and nature; idem– notation of the Newton number; inv – some dimensionless number (defining similarity criterion).

Further, it is assumed that “deformations and fractures of the rock occur as a result of the action of gravity” and the conclusion is that am = an = g = const, after which their characteristic N is determined for the selection of equivalent materials, having the dimension “power divided by area” [8]. In this case:

P m / γ m l m 3 = P n / γ n l n 3 =inv, or  N m / γ m l m = N n / γ n l n =idem.

This equation and the similarity criteria corresponding to it are used unchanged in almost all works when using this method [2, 18, 23]. Based on these criteria, EM types are selected [3, 15, 19], parameters of technical devices and benches are determined to ensure initial and boundary conditions in the studied area of the rock mass [16, 17]. Rock mass models are made from the selected types of EM [11, 12], various types of mining operations are modeled, the processes of deformation and destruction of rocks are investigated [1, 4, 22], mutual testing of numerical and physical modeling methods is carried out [13, 17].

Development of a new modeling methodology on EM

The relation derived by G.N.Kuznetsov refers to any element of a rock mass in the form of a cube, homogeneous in “density” and “isotropy”, with dimensions that allow it to be considered quasi-homogeneous. In contrast to the assumptions made by G.N.Kuznetsov, we will assume that, in the first approximation, the main forces determining geomechanical processes are not only gravity, but also reaction forces or internal stresses in a rock mass element determined by the presence of both gravitational and tectonic forces, under the influence of which various types of energy can be redistributed in rocks. The development of the processes of deformation and destruction of rocks under the influence of both natural and man-made factors can significantly depend on the balance of these types of energy.

To account for the entire complex of these physical quantities, a new methodology was developed based on the general energy conservation law or the 1st law of thermodynamics [34]:

dU=TdS+SdT+ X i d x i + x i d X i ,

where dU – change the internal energy of the body; TdS – external thermal energy, SdT – generation of thermal energy by the system, for example, during oxidative processes; ∑Xidxi – the external forces work; ∑xidXi – the work done by the rock mass.

In relation to the study of geomechanical processes in the absence of external thermal energy, in order to ensure their similarity in the model, it is necessary to ensure the proportionality of all the main components of the energy balance in the model, identical to nature, provided there is some “standard” of the energy component.

Given that any simulated element and its models are in a single gravitational field of the Earth, their potential energy W = mgh can be taken as this standard. Let us define other components of the energy balance: kinetic Wk = mv2/2; elastic We = σεV/2; thermal Wt = cmΔT, where m, h, σ, ε, v, V, c, ΔT – mass, height, stress, relative deformation, velocity, volume, specific heat, temperature change. We transform these expressions into a system of equations for the transition factors of all components of the energy balance (αWi) taking into account the transition factors αρ, αl, αε, ασ, αE, αΔT, αаαc, (for densities, linear dimensions, relative deformations, stresses, strain modulus, thermal energy increments, accelerations, specific heat capacities) and move from the energy values to their specific components: Wisp = Wi/V, where the index i corresponds to any of the components of the energy balance,

α W p = α ρ α l ; α W k = α ρ α l α а ; α W e = α ϵ 2 α E ; α W t = α ρ α c α ΔT .

Obviously, in order to ensure the proportionality of all components, a system of equalities can be performed if a new system of equalities is performed simultaneously:

α а =1(itistheonlywaynwhich α W p T = α W k ); α ϵ 2 α E / α l = α ρ α l ;

To perform this system, it is necessary: αE = αραl2εΔT = αlc.

To ensure the constancy of the linear scale of modeling for all deformations in the model, it is necessary that the increments of linear dimensions are associated with the same scale αl, which is equivalent to fulfilling the requirement αε = 1. Then αE = αραl; ασ = αεαE = αραl.

Thus, the proportionality of the first three components of the system of equations αWp = αWk = αWe = αραl is provided under the condition αE = ασ = αραl.

The proportionality of the fourth, thermal component of the system of equations can be provided under the condition αΔT = αlc (then αWt = αραl). The proof of the possibility to ensure this condition can be found in the condition of ensuring the energy balance during the transition of the potential energy W = mgh completely into thermal: mgh = cmΔT, as well as kinetic energy into thermal: mv2/2 = cmΔT, from which αΔT = αlc is easily determined from any of the equations.

Thus, in order to ensure the similarity of dynamic processes associated with the transformation of various types of energy, it is necessary to provide the selection of artificial materials while simultaneously fulfilling two conditions: αE = αραl; ασ = αραl. At the same time, the equality of transition factors for all components of the energy balance is ensured:

α W p = α W k = α W e = α W t = α ρ α l .

When these conditions are fulfilled at the same time, all the transition factors for the modules of deformations, stresses and all components of the energy balance take the same value – the form of a single similarity condition αi = αραl = const.

The time scale for dynamic processes occurring with acceleration a is determined from the equation l = at2/2:αt = (l)0.5. At the same time, all the relative deformations of the rock mass elements and their accelerations in nature and model have identical values.

In general, the similarity of more complete dependencies is necessary:

σ n =f( ϵ n );  σ m =f( ϵ m )=Kf( ϵ n )= α ρ α l f( ϵ n ).

In a particular case, when taking into account only gravity, the similarity criterion takes a known form in the form presented by G.N. Kuznetsov: Nmmlm = Nnnln = idem.

Development of new types of EM and a system for forming boundary conditions

Taking into account a single similarity condition, a comparative analysis of the parameters of various types of rocks and various types of EM was carried out. For this purpose, the results of the most common types of tests of rock samples under uniaxial compression were considered, and their parameters were determined based on the similarity of the maximum accumulated specific elastic energy:

W s m = α ρ α L W s n .

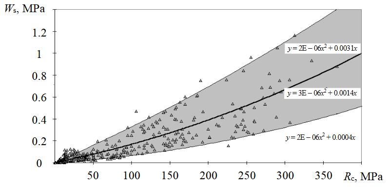
This criterion was used to develop EM with physical and mechanical parameters that ensure the fulfillment of similarity conditions for a wide range of rock types. As a result of the analysis, the dependences of the maximum specific energy of various types of rocks and EM on the uniaxial compression strength were established. Figure 1 shows the dependences Wsm from Rc, obtained from the results of tests conducted by various authors [22], more than 500 samples of 20 main types of rocks. The value Wsm was calculated based on the results of standard test programs [8, 34]:

W e = R c 2 /2 E e .

Fig.1. Dependences of Ws on Rс for various types of rocks

Fig.2. Dependences of Ws on Rс for EM based on DEG-1 resin, converted to full-scale conditions

Taking into account the similarity criteria, identical EM parameters were recalculated to full-scale conditions and transferred to the general field of full-scale test results. As a result of the conducted tests of more than 10 types of EM and calculations, only three types of EM and their parameters were established, which most satisfied the similarity criteria, but at the same time allowed reproducing almost all types of rocks. Fig.2 shows the characteristics of one of these types of rocks, which, when varying the composition, adequately reproduce most types of rocks in a wide range of modeling scales.

If a more accurate reproduction of dynamic processes is required the needed rock testing results are available, it is necessary to reproduce the entire deformation curve in the coordinates σ-ε in the pre- and beyond regions.

To expand the range of formation of various boundary conditions at the boundaries of the area of the simulated object, a special automated system was developed, manufactured and adjusted at VNIMI and Center of Geomechanics and Mining Issues (St. Petersburg Mining University), which is a complex of 32 controlled force loading elements with a total force of 96000 N, allowing using special software to form inhomogeneous plots at the model boundary – from the modes of specified loads to the modes of specified deformations. The test results showed that the program and equipment of the benches ensure the formation of specified plots in manual, step-by-step and automatic mode and their maintenance in the self-regulation mode of specified loads and specified deformations in the range of modeling scales from 1:20 to 1:1000 for almost the entire range of simulated rocks.

Methods of model research

In order to increase the reliability of simulation results and expand the field of application of the EM method, in addition to ensuring the similarity of EM parameters and boundary conditions, it is important to obtain reliable information about the parameters of various physical and geophysical fields. Multidimensional information about the processes taking place in the model can be used either to decrypt the results of studies obtained under field conditions, or to obtain new data that is very difficult or practically impossible to obtain in production conditions. Among these fields, stress, strain, thermal fields, acoustic and electromagnetic induction can be distinguished, the analysis of which allows to obtain more complete information about the deep processes occurring in the “body” of the model, which correlate with the processes occurring in rock masses due to the similarity of the physical nature of rocks and EM. It is obvious that the necessary elements of such an information and measurement system (IMS) are sensors of the corresponding physical quantities and devices for their “survey” and registration in both quasi-static and dynamic modes.

The IMS includes a number of standard sensors of physical quantities and systems that meet the highest modern requirements for sensitivity, accuracy, frequency range, registration speed, etc. [20], however, in order to obtain the most important information about the stress parameters in blocky and layered rock masses, it was necessary to develop special, completely new miniature stress sensors for their direct determination in the “body” of various block systems, since the existing large-sized sensors used to study geomechanical problems in EM models did not provide reliable information or significantly distorted the development of the studied processes.

To solve this issue, the results of theoretical and experimental studies obtained by D.S.Baranov, L.N.Fomitsa, B.B.Timofeev, G.V.Rykov and others were analyzed [6, 8] in an expanded list of scientific disciplines beyond the scope of mining geomechanics for the determination of stresses in various types of materials. As a result, a system of inequalities was formed that ensure the determination of both static and dynamic stresses with the help of some universal single sensors in the entire range of deformation parameters of discrete media (EEM = 10-4000 MPa), one of the main parameters of which is the reduced modulus of deformation Ed, provided that the distortion introduced by the sensor into the stress field under study is minimized (the ratio of sensor thickness to its diameter < 0.1-0.15), with the maximum possible removal of the location of the sensor element from the edges of the sensor distorting the stress field (dse/d < 0.6-0.7), but with a decrease in the spread of its readings due to the “granularity of the medium” (dse > 10dg). Subject to these restrictions, the task was set to determine the maximum possible value of Еd, ensuring an excess of the EEM value, at which the systematic measurement error could not exceed 5 %, which made it possible to use the sensor in all types of EM.

To calculate the Ed, a new calculation technique was proposed, implemented on FORTRAN based on averaging their relative deformations over the working surfaces of the sensor and taking into account the specifics of the active, informative components of the sensor elements under the influence of a finite distributed pressure p [6, 7].

Taking into account the considered limitations, when pre-selecting the material of the sensor case made of fiberglass and a sensor element based on a silicon membrane, the value of Еdmax ≈ 13000 MPa was determined. The maximum sensor size is 14-15 mm, the minimum is 1.4-1.5 mm, which allows it to be utilized in the study of stresses in layered and blocky structures of rock masses in almost all the used modeling scales, provided that their dimensions are no more than 25-50 % of the minimum sizes of individual blocks [6, 7]. After determining the geometric and deformation parameters of the sensor, the final design of a miniature sensor was developed based on a silicon integral strain gauge of a membrane type installed in a fiberglass composite case of a certain shape with linear expansion coefficients close to silicon to minimize the effect of temperature changes on its readings. Authors certificates N 1208486 and 17778566 were obtained for the sensor.

The conducted experimental studies allowed to determine the areas of reliable stress determination under the influence of all the main informative and uninformative influencing factors (block size or layer thickness, medium temperature, contact conditions, EM heterogeneity, the actual ratio of sensor and EM strain modules, plasticity and creeping deformations, frequency spectra of the studied stresses).

The developed set of new approaches to EM modeling is a set of theoretical and technical solutions or a new modeling methodology, schematically presented in Fig.3.

The developed methodology was applied in the study of SSS in typical blocky and layered rock masses at underground mining (Table 1), as well as during its approbation in the study of nonlinear geomechanical processes associated with changes in time and space parameters of secant cracks, delaminations, “gaping voids”, block structures during the development of a number of large mineral deposits in the Russian Federation (Table 2). In Tables 1, 2, the following particulars are adopted: Kσ, Kτm – concentration coefficients of normal σ and maximum tangential stresses τm; EM and OSM – models made of equivalent and optically sensitive materials; L or l – block sizes. The obtained results made it possible to get new information about deep processes in rock masses, which allows to increase the reliability of forecasting dangerous geomechanical phenomena. More detailed data on the results of the conducted studies are given in [7, 20, 21]. The reliability (absolute or relative error) of the modeled or investigated errors was evaluated: block sizes (±0.02-0.2 m) at a scale from 1:20 to 1:200; physical and mechanical properties (±5-6 %); stresses (±6-10 %); relative deformations (±0.5-1 %); components of the energy balance (±12-15 %).

Fig.3. Schematic diagram of the structure of the proposed methodology for modeling nonlinear geomechanical processes on models made of equivalent materials

Table 1

Study on physical models of SSS change patterns

Standard structures

Research methods

Studied parameters

Research results

Single tectonic faults

EM, OSM

σ, τmKσ,Kτm

 

When modeling on OSM a “dangerous” single fault in a homogeneous rockmass with a smooth, tightly compressed displacer at an angle of 45° a divergence in the increase of τm from 20 to 60 % was observed, with a break in continuity – up to 80 %, in a layered rock mass with similar ranges of the divergence of τm – patterns with sharp heterogeneity.

When modeling on EM in a layered rock mass, smoother changes in Kσ from 15 to 50 % were observed, when modeling the approach of the stoping face to the displacer, an additional increase in the maximum value of Kσ by 70 % was observed.

The intersection of two faults

EM

σ, Kσ

When modeling the sequential run of the stoping workings through the fault intersection zone at an angle of 45° there was a significant redistribution of stresses relative to the initial Kσ0 (before the passage of the workings) and an increase in the maximum Kσ from 5.5 to 8.0.

Block-hierarchical rockmass

EM

σ

When studying a rock mass representing hierarchically subordinate blocks of IV-VI ranks nested into each other with a size ratio equal to three, it was found that Kσ decreases with increasing depth, but in the center of the blocks, with an increase in the weighted average coefficient of friction along the boundaries of the block increases, the nature of the distribution of Kσ depends on the location in larger blocks.

Under the influence of stoping mining operations, there is a significant redistribution of stresses, which differs from the known patterns in the layered rock massby large values of Kσ and the size of the influence zones of workings, as well as nonlinear responses of the rock mass even to weak man-made impacts.

Layered-block structures

EM

σ, lbl

The analysis made it possible to identify deterministic (average) block sizes during secondary sediment and their stochastic characteristics, as well as complex stochastic patterns of stress distribution within the blocks themselves with differences Kσ from 0.7 to 3.8, which became possible only after the use of MDG-3 miniature sensors that do not affect the development of the considered processes.

Table 2

Approbation of a new EM modeling methodology in the study of geomechanical processes in blocky and layered rock masses during underground mining of coal and ore deposits

Deposit

The research purpose

New research methods on models from EM

Applied methods of computer modeling

The spread of research results by various methods

Achieved results

JSC Vorkutaugol

Determination of the parameters of the violation of the continuity of the rock mass when working out the adjacent layers with two or more longwalls

Development of new methods for modeling stoping operations on the fall and across the strike of coal seams

The regularities of the formation of systems of secant cracks, delaminations, gaping voids in two mutually perpendicular sections of a layered rock mass during the development of adjacent layers by two or more longwalls, taking into account the development of processes over time after the finishing of stoping works in longwalls.

JSC SUEK-Kuzbass

Complex assessment of changes in the parameters of physical fields during dynamic roof collapses

Application of a complex of new sensors, IMS and optical recording devices, a practical method for assessing the components of the energy balance

The possibility of locating the centers of destruction of the model elements is proved, the fact of a significant change in the oscillation frequencies of the rock mass elements and their accelerations during the collapse of the main roof is established, the oscillatory nature of stress changes in the bearing pressure zones is established, characterized by a dynamic change in the stress maximum and its movement relative to the outcrop surface, the parameters of individual components of the energy balance are determined.

PJSC Uralkali

Assessment of the danger of violation of the continuity of the protective layer and determination of the parameters of disturbance in potentially dangerous areas

Reproduction of the Rс/Rt ratios in a wide range, solving the inverse geomechanical problem of studying the processes of displacements in the presence of reliable initial data only on the physical and mechanical properties of rocks and the parameters of the daily surface shift troughs

In conditions of difficulty or impossibility of obtaining reliable initial data on the nature of deformation and destruction of elements of productive seam development systems when assessing the danger of water or salt solutions breaking into the mine [5], a general technique for solving inverse problems using EM modeling methods has been developed in the presence of full-scale data on the development of shift troughs in time by reproducing displacement processes from the horizons of productive layers to the day surface on models to identify the possibility of formation of continuous water supply canals and the mechanism of their formation.

Yakov­levskoe deposit (KMA)

The forecast of the safety of the protective pillar, taking into account the stope development with increased parameters

The solution of the geomechanical problem on two different-scale models to account for the impact of changes in the technology of mining productive layers on the processes of displacement, as well as the inverse geomechanical problem based on data on the shift troughs on the horizon of productive layers and the day surface

RS2Software Package

Rocscience

10-15 %

A method of physical modeling has been developed that allows to study the processes of displacement and evaluate the parameters of the slopes and curvature of the shift trough at various horizons – from the protective pillar (ore roof) to the earth surface, taking into account changes in the technology of ore deposit development.

It is established that the extreme values of the curvature of the roof and the upper boundary of the protective pillar do not exceed the critical values at which the formation of water supply cracks is possible.

Korobkov-skoye deposit of ferrous quartzites

Justification of the deposit development procedure

Modeling of the physical and mechanical properties of a rock mass taking into account the structural attenuation coefficient with different order of working out horizons and determination of SSS parameters and displacement processes

Simulia Abaqus3DEC

10-20 %

The recommended procedure for mining the deposit has been established, in which the vertical sediments of the daily surface do not exceed the permissible limits.

Izvestnyaki mine of the Norilsk industrial district

development of re­commendations on the choice of parameters of structural elements of the development system and me-thods of the roof supporting

Modeling SSS in the elements of the development system with varying its parameters

“Press3D Ural” software package

5-15 %

Methods and means of physical modeling on equivalent materials made it possible to reproduce the room-and-pillar system of development during stoping operations with the formation of ventilation windows for ventilation of workings due to general depression, to assess the heterogeneity of the loads of the pillars, to determine the stability coefficient

Conclusion

  1. The scientifically based principles of ensuring similarity in the reproduction and research on models of equivalent materials of dynamic geomechanical processes in the underground mining of solid minerals in blocky and layered rock masses on the basis of a universal complex similarity criterion of stresses, deformations and the main components of the energy balance are presented.
  2. New types of EM have been developed that satisfy the complex similarity criterion and allow modeling various structures of blocky and layered rock masses.
  3. It is proved that the use of the developed automated control system provides reproduction of changes in various types of stress-strain state at the boundary of the studied area of the rock mass caused by natural or man-made factors in a wide range of functional parameters – modes of specified loads, deformations or mixed modes.
  4. The scientific basis for determining both quasi-static and dynamic stresses has been developed on the basis of the created measuring instruments in separate multi-scale structured areas of the rock mass, during movements in block-hierarchical rock masses, as well as during the evolution of structural parameters of rock masses under the influence of mining operations.
  5. The regularities of the dynamic processes development of deformation, destruction and movement of individual structured elements of the rock mass in a wide range of velocities and accelerations under the influence of gravitational forces and the elastic energy accumulated in them are established, which makes it possible to take into account the dynamic parameters of physical and geophysical fields when assessing possible dangerous consequences of dynamic phenomena.
  6. Deterministic (average) block sizes at secondary sediments and their stochastic characteristics have been established, as well as complex stochastic patterns of stress distribution within the blocks themselves with differences in stress concentration coefficients in them from 0.7 to 3.8.
  7. It is established that the magnitude of normal stresses in the center of hierarchically subordinated blocks of IV, V and VI rank, nested into each other with a size ratio equal to three, decreases with increasing depth of occurrence and increases with increasing weighted average friction along the boundaries.
  8. The effectiveness of the developed method of solving inverse geomechanical problems on models made of equivalent materials in order to reproduce the known dynamics of changes in the daily shift troughs to obtain data on the parameters of displacements and discontinuities in the rock mass at different horizons is proved.
  9. The regularities of the formation of a system of water supply cracks and delaminations in the rock mass during the development of productive layers of potash deposits are established, the conditions for the formation of through water supply channels are assessed.
  10. The reliability of using the modeling method on equivalent materials in simulating dynamic geomechanical processes is assessed depending on the accuracy of reproducing the geometric parameters of the rock mass structures, physical and mechanical characteristics of rocks, initial and boundary conditions, as well as the accuracy of determining the parameters of physical fields in the model itself.

References

  1. Badtiev B.P., Salvasser I.A., Kuzmin S.V. Studies on models made of equivalent materials of the effectiveness of methods to combat heaving by changing the shape of the cross section of workings. Marksheiderskii vestnik. 2015. N 4 (107), p. 51-55 (in Russian).
  2. Basov V.V., Rib S.V., Fryanov V.N. The strain character study of the equivalent material for testing numerical model that predict staying junction of mine workings. News of the Tula state university. Sciences of Earth. 2017. Vol. 2, p. 134-145 (in Russian).
  3. Basov V.V., Rib S.V. Selection of equivalent material for physical modeling of geomechanical processes in the vicinity of the mine workings of coal mines. Bulletin of the Siberian State Industrial University. 2016. N 4 (18), p. 32-35 (in Russian).
  4. Basov V. The nature of deformations distribution in physical simulation of coalbearing massif in the neighborhood junction of mine workings. Transbaikal State University Journal. 2017. Vol. 23. N 8, p. 25-32. DOI: 10.21209/2227-9245-2017-23-8-25-32 (in Russian).
  5. Gusev V.N., Ilukhin D.A., Aleksenko A.G. Determining of the parameters of water conducting fracture zone through values of underminen strata horizontal deformations values. Journal of Mining Institute. 2013. Vol. 204, p. 69-73 (in Russian).
  6. Zuev B.Yu., Zubov V.P., Smychnik A.D. Determination of static and dynamic stresses in physical models of layered and block rock masses. Gornyi Zhurnal. 2019. N 7, p. 61-66. DOI: 10.17580/gzh.2019.07.02 (in Russian).
  7. Zuev B.Yu. Design of methods and devices for finding static and dynamic stresses in the physical models of laminated and hierarchical blocks of rocks. Mining Informational and Analytical Bulletin. 2014. N 4, p. 351-355.
  8. Zuev B.Yu. Physical modelling of geomechanical processes in block-hierarchial massifs based on unified integrated similarity condition. Mining Informational and Analytical Bulletin. 2014. N 4, p. 356-360 (in Russian).
  9. Zubov V.P. Applied technologies and current problems of resource-saving in underground mining of stratified deposits. Gornyi Zhurnal. 2018. N 6, p. 77-83. DOI: 10.17580/gzh.2018.06.16 (in Russian).
  10. Zubov V.P., Smychnik A.D. The concept of reducing the risks of potash mines flooding caused by groundwater inrush into excavations. Journal of Mining Institute. 2015. Vol. 215, p. 29-37 (in Russian).
  11. Kuzmin S.V. Development of a protection method of preparatory workings with the help of compensation cavities during the development of thick flat-lying coal seams: Avtoref. dis. … kand. tekhn. nauk. St. Petersburg: Sankt-Peterburgskii gornyi universitet, 2017, p. 19 (in Russian).
  12. Manko A.V., Vlad S.V. About creation of model of calculation of jointed rock mass at tectonic loadings by method of equivalent materials. Ingineering journal of Don. 2015. N 2-2 (36), p. 87 (in Russian).
  13. Neverov A.A., Neverov S.A., Vasichev S.Yu. Comparative analysis of numerical and physical modeling of the stress-strain state of a rock mass.Vestnik Kuzbasskogo gosudarstvennogo tekhnicheskogo universiteta. 2013. N 4 (98), p. 14-22 (in Russian).
  14. Zubov V.P., Kovalski E.R., Antonov S.V., Pachgin V.V. Improving the safety of mines in developing Verkhnekamsk potassium and magnesium salts. Mining Informational and Analytical Bulletin. 2019. N 5, p. 22-33. DOI: 1025018/0236-1493-2019-05-0-22-33 (in Russian).
  15. Buyalich G.D., Zhetesova G.S., Beysembayev K.M., Malybayev H.C. Development of systems of modelling and design of mountain cars in KuzGTU and KarGTU of the Russian federation and Kazakhstan. International journal of applied and fundamental research. 2016. N 5. Part 1, p. 8-13 (in Russian).
  16. Rib S.V. Laboratory bench for determining deformations of rocks in the vicinity of workings on layers of complex structure. Naukoemkie tekhnologii razrabotki i ispolzovaniya mineralnykh resursov. Iss. 3. Novokuznetsk: Sibirskii gosudarstvennyi industrialnyi universitet, 2017, p. 155-157 (in Russian).
  17. Rib S.V., Govorukhin Yu.M. Development of complex method of geomechanical processes study by the means of physical and numerical modeling. News of the Tula state university. Sciences of Earth. 2018. Iss. 2, p. 363-378 (in Russian).
  18. Rib S.V., Basov V.V. Physical modeling of geomechanical processes in the vicinity of mining. Vestnik Sibirskogo gosudarstvennogo universiteta. 2017. N 4 (22), p. 45-50 (in Russian).
  19. Sergienko A.I., Mostyka Yu.S. Investigation of the rock mass behavior on models made of equivalent materials. Geotekhnologії і okhorona pratsі u gіrnichіi promislovostі zbіrnik materіalіv: VII regіonalnoї naukovo-praktichnoї konferentsії. Krasnoarmeisk: KII DonNTU, 2015, p. 76-82 (in Russian).
  20. Zuev B.Yu., Tsirel S.V., Istomin R.S., Melnitskaya M.E. Physical modeling of dynamic phenomena in the underground mining. Gornyi informatsionno-analiticheskii byulleten. 2015. S60-2, р. 117-127 (in Russian).
  21. Zuev B.Yu., Krotov N.V., Istomin R.S., Melnitskaya M.E., Vyunikov A.A. Physical modeling of the formation of destruction zones in the field of influence of stoping mining operations. Innovative directions in the design of mining enterprises: geological support for the design and maintenance of mining operations: Sbornik nauchnykh trudov. St. Petersburg: Sankt-Peterburgskii gornyi universitet, 2017, р. 412-417 (in Russian).
  22. Khomenko О., Kononenko M., Dronov A. Laboratory research of zonal structuring of massif around mine workings. Fiziko-tekhnicheskie problemy gornogo proizvodstva. 2016. Vol. 18, p. 103-110 (in Russian).
  23. Khozyaikina N.V. The roof rocks collapse in the longwalls of flat-lying coal seams. Dnepropetrovsk: Natsionalnii girnichii universitet, 2012, p. 126 (in Russian).
  24. Pengfei Wang, Jingli Zhao, Yoginder P. Chugh, Zhiqiang Wang. A Novel Longwall Mining Layout Approach for Extraction of Deep Coal Deposits. Minerals. 2017. Vol. 7. Iss. 4. N 60. DOI: 10.3390/min7040060
  25. Hongtao Liu, LinfengGuo, Guangming Cao, Xidong Zhao et al. Comprehensive Study of Strata Movement Behavior in Mining a Longwall Top Coal Caving Panel of a Composite Coal Seam with Partings. Applied sciences. 2020. Vol. 10. Iss. 10. N 5311. DOI:10.3390/app10155311
  26. Weiming Guan, Qi Qi, Zhiyi Zhang, Senlin Nan. Effect of Sand Particle Size on Microstructure and Mechanical Properties of Gypsum-Cemented Similar Materials. Materials. 2020. Vol. 13. Iss. 3. N 765. DOI: 10.3390/ma13030765
  27. Zilong Zhou, Lu Chen, Xin Cai et al. Experimental Investigation of the Progressive Failure of Multiple Pillar-Roof System. Rock Mechanics and Rock Engineering. 2018. Vol. 51, p. 1629-1636. DOI: 10.1007/s00603-018-1441-1
  28. Gaofeng Song, Zhenwei Wang, Kuo Ding. Evaluation of the face advance rate on ground control in the open face area associated with mining operations in Western China. Journal of Geophysics and Engineering. 2020. Vol. 17. Iss. 2, p. 390-398. DOI: 10.1093/jge/gxz124
  29. Yuankun Xu, Kan Wu, Liang Li et al. Ground cracks development and characteristics of strata movement under fast excavation: a case study at Bulianta coal mine, China. Bulletin of Engineering Geology and the Environment. 2017. Vol. 78, p. 325-340. DOI: 10.1007/s10064-017-1047-y
  30. Kan Wu, Gong-Lin Cheng, Da Wei Zhou. Experimental research on dynamic movement in strata overlying coal mines using similar material modeling. Arabian Journal of Geosciences. 2015. Vol. 8, p. 6521-6534. DOI: 10.1007/s12517-014-1685-3
  31. Mighe Ju, Dapeng Wang, Jingcheng Shi et al. Physical and numerical investigation of bedding adhesion strength on stratified rock roof fracture with longwall coal mining. Geomechanics and Geophysics for Geo-Energy and Geo-Resources. 2021. Vol. 7. N 24. DOI: 10.1007/s40948-020-00209-2
  32. Guoxiang Yang, Anthony K. Leung, Nengxiong Xu et al. Three-Dimensional Physical and Numerical Modelling of Fracturing and Deformation Behaviour of Mining-Induced Rock Slopes. Applied sciences. 2019. Vol. 9. Iss. 7. N 1360. DOI:10.3390/app9071360
  33. Wan-rong Liu. Experimental and Numerical Study of Rock Stratum Movement Characteristics in Longwall Mining. Hindawi, Shock and Vibration. 2019. Vol. 2019. N 5041536. DOI: 10.1155/2019/5041536
  34. Zuev B.Yu., Zubov V.P., Fedorov A.S. Application prospects for models of equivalent materials in studies of geomechanical processes in underground mining of solid minerals. Eurasian mining. 2019. N 1, p. 8-12.

Similar articles

Integrated development of iron ore deposits based on competitive underground geotechnologies
2021 Vladimir L. Trushko, Olga V. Trushko
Study of the dynamics for gas accumulation in the annulus of production wells
2021 Kamil R. Urazakov, Viktor V. Belozerov, Bulat M. Latypov
On the applicability of electromagnetic monitoring of hydraulic fracturing
2021 Gleb S. Grigorev, Mikhail V. Salishchev, Natalia P. Senchina
Analysis of the application and impact of carbon dioxide media on the corrosion state of oil and gas facilities
2021 Rafael R. Kantyukov, Dmitry N. Zapevalov, Ruslan K. Vagapov
Justification of a comprehensive technology for preventing the formation of asphalt-resin-paraffin deposits during the production of highlyparaffinic oil by electric submersible pumps from multiformation deposits
2021 Mikhail K. Rogachev, Aleksandr N. Aleksandrov
Prospects for the use of modern technological solutions in the flat-lying coal seams development, taking into account the danger of the formation of the places of its spontaneous combustion
2021 Vladimir P. Zubov; Dmitrii D. Golubev